103特教錯題訂正-B
#關於教師自我精進教學素養的作法,林老師建議參酌杜威(J. Dewey)的著作《思維術》 (How We Think),從中學習「反省思維」(reflective thinking)的要義,提升教學成效。 針對「反省思維」的運用,杜威將其分為下列五個階段,以為執行之依據。
試問執行 「反省思維」五個階段的正確順序為何?
甲、聯想(suggestions)
乙、理智化(intellectualization)
丙、假設(hypothesis)
丁、推理(reasoning)
戊、假設之實際或模擬驗證(testing the hypothesis by overt or imaginative action)
👍詳解💙
Dewey《思維術》五步:
1.疑難的情境—發現問題的所在(聯想可能出現的問題)
2.確定疑難的所在—瞭解問題真正的性質(理智地確認問題在哪)
3.提出解決疑難的各種假設—提出可能的假設(提出假設)
4.對這些假設進行推斷—擇一可能的假設(對假設的可能性做推理)
5.驗證或修改假設—驗證假設得結論(實際模擬驗證假設是否成立)
**類題
反省思維的教導乃是教育的重要任務。下列何者不是杜威(J. Dewey)所謂反省思維的五大步驟之一?
(A)假設
(B)推理
(D)行動檢驗

#衝突論與解釋論最大的差別在於下列何者?
(A)對再製現象的批判
(B)重視文化資本的效應
(C)關注學校人際互動的過程
(D)注重權力與教育關係之探討
👍詳解💙
衝突論(鉅觀)
詮釋論(微觀)
詮釋論(微觀)
解釋論:以人本身為出發點詮釋社會現象、著重班級社會體系中人與人的互動(教室社會學),主要概念在「過程」
1.Husserl現象學:本質直觀,回歸事象本身,對事物「存而不論」
2.符號互動論:人們在互動過程以符號表達意念、價值和思想
3.俗民方法論:長期參與觀察在自然情境中無結構且深入訪問,並設身處地了解
※對教育現象的社會學分析、解釋,採「衝突論」、「符號互動論」
4.知識社會學:課程是社會組織的知識,重視教育內容,關心「誰的知識」在學校流傳,造成不公平的社會再製現象
#小明是國小五年級的學習障礙學生,識字量與同學相當,也能集中注意力在學習的 事物上,但常會漏字或有上下文字顛倒的情形出現,造成考試成績低落。下列哪一 選項特殊需求領域的學習策略課程是小明較需要的?
甲、考試策略
乙、理解策略
丙、組織策略
丁、學習輔助策略
👍詳解💙
1-b-3 組織策略
1-1-3-1 能具備組織規則的能力(如:國字組字規則、英文拼音規則等)
1-1-3-2 能標記學習材料的重點(如:關鍵字句劃線)
1-2-3-1 能記錄課堂的學習重點(如:作筆記)
1-2-3-2 能摘要學習內容重點(如:課本及教科書內容、課堂講義等)
1-2-3-3 能使用視覺化組織軟體,將學習內容做成組織圖(如:Inspiration)
1-3-3-1 能抽取學習內容重要的元素,做成大綱(如:主題大綱)
1-3-3-2 能將學習內容做成組織圖(如:表格、圖表、蜘蛛網或概念構圖等
1-3-3-3 能將學習內容建構為有邏輯順序的階層概念(如:階層建構法)
1-3-3-4 能將學習內容,改變組織型態重新加以分類歸納(如:類聚法)
1-4-3-1 能將不同的學習材料內容,重新整理組成共通性的概念
1-4-3-2 能運用整合性的組織策略,將學習內容形成系統化的知識架構。
1-b-4 理解策略
1-1-4-1 能摘要口語說明的重點(如:指令、步驟等)
1-1-4-2 能依據上下文脈,表達出學習材料的語意意涵
1-1-4-3 能解釋常見字、詞的涵義
1-1-4-4 能註記自己不瞭解的內容
1-1-4-5 能利用視覺輔助訊息(如:插圖、照片等),瞭解文意
1-1-4-6 能說明文章內容的字面字義
1-2-4-1 能說明文章內容的因果關係
1-2-4-2 能將學習內容定出標題
1-2-4-3 能表達出文章內容的核心與重要概念
1-2-4-4 能運用資訊軟體的多元提示系統整理出學習內容綱要
1-2-4-5 能依據學習的內容提出疑問之處
1-2-4-6 能透過自問自答的方式,確認理解的程度
1-2-4-7 能依據上下文脈預測文意重點
1-3-4-1 能分辨不同文章架構所欲傳達的訊息
1-3-4-2 能依據學習材料聯想延伸相關的知識
1-3-4-3 能夠利用文本中的解釋說明(如:註釋),瞭解文意(如:文言文)
1-4-4-1 對於隱喻性文章能夠透過自己的推論,掌握文章脈絡中的
1-4-4-2 能透過自我測驗的方式,確認對於學習內容的理解
1-4-4-3 能運用前導組織知識連結新舊知識,建立知識理解架構
3-b-2 學習輔助策略
3-1-2-1 能運用多感官學習(如:視、聽、觸、動等)
3-1-2-2 能標記或圈選學習綱要(如:標題、黑體字等)
3-1-2-3 能明確表達自己對某些事情有不清楚之處
3-1-2-4 能主動發問(如:向老師或同學請教)
3-1-2-5 能運用學習工具書(如:字典、百科全書等)協助學習
3-1-2-5 能透過同儕引導促進學習成(如:聽從學伴的指引、完成小組分配的
工作等)
3-1-2-6 能透過具體的學習表現評估,確認自己的進步情形(如:課程本位評量)
3-2-2-1 能主動尋求適當的協助者解決學習問題
3-2-2-2 能運用網路檢索特定的學習資訊(如:網站、圖片等)
3-2-2-3 能主動標記學習材料(如:教科書、講義等)的綱要或重點提示
3-b-3 考試策略
3-2-3-1 能自己閱讀考卷指導語作答詴卷
3-2-3-2 能擬訂考前複習時間表
3-2-3-3 能分配作答的時間
3-2-3-4 能調整作答的順序(如:不需要依據題項作答,可先做簡單的、已經會的題目)
3-2-3-5 能主動進行考後複習活動(如:錯誤訂正、題項再練習等)
#小華是就讀普通班國小二年級的聽覺障礙學生,尚未學會讀唇,故在與他人對談時, 常有雞同鴨講的情形,但其他領域則可依賴閱讀方式學習而能維持中上程度。下列 哪一選項是小華必須安排的課程領域教學?
甲、數學
乙、生活
丙、溝通訓練
丁、社會技巧
甲、數學
乙、生活
丙、溝通訓練
丁、社會技巧
👍詳解💙
數學領域、生活領域是班級原有的,外加溝通訓練
數學領域、生活領域是班級原有的,外加溝通訓練
#小明是國小四年級身心障礙的學生,數學能力有國小三年級的程度,其他領域的成績 均在中等程度,惟因身材高大且靈活矯健,各項體能活動表現均相當優異。下列哪一 選項是小明較需要安排的課程類型?
甲、發展性課程
乙、功能性課程
丙、充實性課程
丁、補救性課程
👍詳解💙
功能性課程"主要用於障礙程度較嚴重的學生
#田老師應用動態評量以了解學生對數學應用問題的理解情形,設計了四個提示系統, 下列哪一項的排序較為正確?
甲、提供平行但簡單題目教學
乙、提供原題目教學
丙、提供對錯的回饋
丁、提供解題邏輯
甲、提供平行但簡單題目教學
乙、提供原題目教學
丙、提供對錯的回饋
丁、提供解題邏輯
👍詳解💙
1. (呈現原題目,給學生自行作答)
2.丙、提供對錯的回饋 (學生答錯了)
3.丁、提供解題邏輯 (老師教可以怎麼解)
4.甲、提供平行但簡單題目教學 (照該題的核心基本概念做強化)
5.乙、提供原題目教學 (拿出延伸題--原本的題目再教一次,加強學生對該概念的印象)
#李老師上課印歷史教科書各章內容的概念圖給學障生,並教導其閱讀概念圖以理解教科書內容。 對李老師做法之說明,何者正確?
甲、是一種學習策略的教學;
乙、採由上而下之閱讀歷程觀;
丙、是後設認知策略的運用;
丁、是一種外在認知支持。
👍詳解💙
概念圖又可稱為概念構圖(concept mapping)是用來組織和表徵知識的工具。最早是Novak等人提出,Ausubel提出的有意義的學習更對該理論有強力的支持。
甲、是一種學習策略的教學→是支持性/輔助性策略的教學。
乙、採由上而下之閱讀歷程觀→概念圖是上層的知識概念。
丙、是後設認知策略的運用→如果是學生本人自己畫概念圖才是後設認知。
丁、是一種外在認知支持→教師額外提供,外在的協助。
甲:如果是教學生畫概念圖的話就是學習策略的一種吧!
#自閉症兒童常有「心盲」(mindblindness)的現象,以下哪些現象屬「心盲」的行為?
甲、只要自己經歷過的事,也會認為他人應有相同的經驗;
乙、聊天時不考量聽者的興趣;
丙、對他人話語中次級含意的理解有困難;
丁、對他人指令理解有困難
甲、只要自己經歷過的事,也會認為他人應有相同的經驗;
乙、聊天時不考量聽者的興趣;
丙、對他人話語中次級含意的理解有困難;
丁、對他人指令理解有困難
👍詳解💙
*丁(指令理解困難)也是智能障礙的特徵!
自閉症三大缺陷:
1.執行功能困難:無法做計畫、固執,對他人指令理解困難(丁)
自閉症三大缺陷:
1.執行功能困難:無法做計畫、固執,對他人指令理解困難(丁)
2.心智理論缺陷mind blindness :無法了解他人心智(甲乙丙)
3.中央連貫缺陷:不擅長全盤思考
(1)不易感受他人情緒。
(2)在與人互動時,無法解讀和回應他人的意圖。
(3)交談時無法解讀聽者所感興趣的話題。
(4)無法察覺溝通對象預期的含意。
(5)無法了解誤解/騙局。
(2)在與人互動時,無法解讀和回應他人的意圖。
(3)交談時無法解讀聽者所感興趣的話題。
(4)無法察覺溝通對象預期的含意。
(5)無法了解誤解/騙局。
#自我控制(self-control)的指導常被應用在處理特殊兒童的行為和情緒問題,針對自閉症兒童小美怕狗行為的自我控制策略,下列描述何者是錯誤的?
(A)老師使用放鬆和想像的程序,指導小 美對狗的害怕反應
(B)老師運用系統性減敏感的程序,逐步讓小美適應各種狗
(C)老師藉由認知 治療策略,改變小美對狗的認知與害怕反應
(D)老師提供外在語言的指導,提示小美產生正確的 反應
(A)老師使用放鬆和想像的程序,指導小 美對狗的害怕反應
(B)老師運用系統性減敏感的程序,逐步讓小美適應各種狗
(C)老師藉由認知 治療策略,改變小美對狗的認知與害怕反應
👍詳解💙
(A)、(B)、(C)三個選項皆是屬於自我控制的指導策略,
而(D)是自我教導策略中所提供之外顯的外在引導;
以下分別是自我控制與自我教導兩種策略的內涵:
一、自我控制策略:
【歷屆考題】
1、當甲生發展出自我監控、自我指導或自我控制策略之後,對自己的衝動能有更多控制力,產生更多自信及正向的自我概念-採用認知策略取向。
2、自我控制訓練之學習輔導策略最能針對考試焦慮的問題,並加以改善。
【意義】自我控制也稱作自我管理,是一種在利用個人內在力量改變行為的策略與一般由外在力量控制相比較之優缺點可包括隨時可實施,符合自然原則,維持效果好,可改善自我概念(優點);但不易立即見效,需取得當事人的共識與動機(限制)。
【步驟】
1、自我評量:觀察自己的行為
2、自我評鑑:檢查自己的行為是否達到預定的標準
3、自我教導:把自己所觀察的與評鑑的結果記錄下來
4、自我增強:對自己的行為表現決定如何增強並自己執行之
二、自我教導策略實施步驟
1、認知示範:教學者向學習者進行示範,一邊向自己大聲說出內心的自我引導或對話,同時按照引導執行任務。
2、外顯的外在引導:教學者使用語言提供學習者外在引導,讓學習者按照外在引導操作並執行任務。
3、外顯的自我引導:學習者一邊運用語言向自己提供引導,同時按照自我引導操作並執行任務。
4、漸退的外顯自我引導:學習者降低向自己提供引導語言的音量,同時按照自我引導操作並執行任務。
5、內隱的自我教導:學習者使用靜默無聲的內在語言引導自己每一個步驟並執行任務。
◎綜合以上可知,我們了解到整個自我教導策略的訓練是透過不同形式的示範練習、內在語言的運用,使學習者由教學者外在語言的引導漸進至內隱的自我指導,並影響其主動思考、感受以及表現適當行為目標。
#陳老師將玩具放在桌上,問小安:「你要什麼?」,小安沒有任何反應,接著陳老師又說:「玩具, 給我玩具」,並同時用手指著玩具,小安終於仿說和仿做,陳老師立即提供他玩具,請問陳老師 使用自然情境語言教學法(milieu teaching)的哪一種要素?
(A)指令-示範(mand-model technique)
(B)隨機教學(incidental teaching)
(C)時間延宕(time delay procedure)
(D)環境安排(enviornment arrangement)
👍詳解💙
自然環境教學法(milieu teaching)
Warren與Kaiser於1988年提出「自然環境教學法」,又稱環境教學法,是各種自然語言介入方式的統稱。強調在「自然的教學環境」中進行教學,以「功能性的內容」為教學的重點,幫助學生產生「自發性學習」與「類化學習」的興趣與行為,以達到語言自種學習的一種教學模式。簡言之,自然環境教學法是一種非結構化或低結構化的語言教學法,教師利用自然情境中產生的對話,將目標語言結構或溝通行為融入互動的過程中,以學童的興趣或注意焦點決定語言介入的活,而溝通互動的相互回應即是增強物。其具有以下特徵:
1.重視功能性溝通。
2.植基於學生的興趣。
3.將溝通能力作為主要的教學目標,並重視雙向溝通。
4.教學發生於學校、居家或社區的日常生活情境。
5.安排促進個體溝通的環境。
6.提供自然結果。
自然環境教學法主要的策略有:示範(modeling)、要求-示範(mand-model)、時間延宕(time delay)、隨機教學(incidental teaching)四種教學策略。以下分別介紹之:
一、示範(modeling)
常用於教學活動的起始階段,以教導學生新的溝通、活動、語言表達能力,也是自然環境教學中主要的教學方法。在教學過程中,以學習者為中心,學習學生所感興趣的內容,並與環境相結合。主要的教學方式為教學者提供特定的圖卡、手勢、字、詞、句子,教導學生模仿或複誦一次。茲將具體教學的流程概述如下:
1.在自然情境中提供溝通的機會,如:準備學生愛吃的水果。
2.當學生接近水果時,教師主動示範溝通技巧。如:教師示範手指水果圖卡。
3.若學生沒反應或反應不適當,則立即給予輔助並指正。如:帶著學生的手去指水果圖卡。
4.當學生做出正確反應後,則立即回饋。如:學生手指著水果圖卡,立即給予他想要的水果。
二、要求-示範(mand-model)
是一種藉由師生的自然互動,幫助學生習得目標語言結構或行為的溝通情境安排。教師安排學生感興趣的題材,當學生對於材料引起注意、感興趣時,教師便要求學生做反應。但若學生未做出任何回應或是回應不適當時,教師即可示範正確的方式,或是應用提示與教導來幫助學生進行學習。茲將具體教學的流程概述如下:
1.在自然情境中提供溝通的機會,如:準備學生愛吃的水果。
2.當學生接近水果時,教師主動建立溝通機會。如:教師問:「你要什麼東西?」
3.若學生沒反應或反應不適當,則教師再繼續擴展問題並示範希望引導出來的行為。如:教師說:「指給我看」或教師示範指水果圖卡。
4.停下來並觀察學生的反應。
5.若學生仍沒反應或反應不適當,則提供第二個示範,甚至可以加上身體動作的提示。如:教師問:「告訴我你要什麼?」,接著示範手指水果圖卡,然後以動作示意學生要去指圖卡。
6.當學生做出正確反應後,則立即回饋。如:學生手指著水果圖卡,立即給予他想要的水果。
三、時間延宕(time delay)
教學時使學生對某項事物產生注意,或教師給予學生學習上的刺激後(如:故意安排一些狀況讓學生不得不表達己意),延緩給予提示的時間,藉由等待與時間上的延宕來鼓勵學生產生自發性的互動行為,或在自然線索出現後作出反應。茲將具體教學的流程概述如下:
1.找出及安排溝通時間,如:吃飯時間,學生需要湯匙才有辦法吃飯。
2.當學生靠近,或看著他想要的東西時,教師可站在三呎遠之處,但不要發出聲音。
3.要確認學生知覺教師就在旁邊(如:教師可稍微清清喉嚨)。
4.等待十五秒鐘,學生生主動與教師溝通。若學生適當反應時(主動表達其需求), 立即得到回饋。如:學生主動向老師要求幫忙拿取湯匙,則立即給予他湯匙。
5.若延宕的時間內,學生沒反應或反應不適當,則給予另一指示或進行示範。如教師拿著湯匙、誇張的縮嘴皺眉表示「我不知道你想要甚麼」、示範請幫忙拿湯匙的手勢等。
6.當學生做出正確反應後,則立即回饋。
四、隨機教學(incidental teaching)
由兒童的主動行為開始,訓練情境可以是生活中的例行事件或是正在進行的活動。教學段落通常很短, 以溝通為主要的導向。教學時針對兒童感興趣的內容,藉由詢問、互動,伺機而教。當兒童表現出主動要求或有興趣時, 教導者利用示範、要求-示範或時間延宕等策略,引發兒童更複雜、更多變的反應,並增進學習動機。茲將具體教學的流程概述如下:
1.在自然情境中安排不同的溝通機會,如:將學生喜歡、需要的東西放在他拿不到的地方,要喝水時卻沒有杯子。
2.學生使用簡單的手勢或動作(如:用手指、伸手拿或是發出嗯啊的聲音)時,教師可靠近學生,提供訓練或教學,並引出更複雜的反應。可使用四種提示方法:
(1)自然提示(natural prompt)-問問題(你要什麼?),再加上臉部表情的視覺線索。
(2)最少提示(minimum prompt)-非特定的口語指示,如:你需要告訴我,你想要什麼。
(3)適度提示(medium prompt)-提出問題,再加上部分模仿,如:教師可問:「你需要告訴我你要什麼,要」同時指著學生的手,提示學生應完成該句子。
(4)最大提示(maximum prompt)-教師問學生:「你要什麼?你需要告訴我,說(物品、事件或動作名稱)。」同時指著該物品或圖卡。
3.當學生做出正確反應後,則立即回饋。
#學習障礙學生常有閱讀問題,雙重缺陷假說(double-deficit hypothesis)是指其哪兩方面的缺陷?
甲、語音知覺(phonological awareness);
乙、工作記憶(working memory);
丙、後設認知 (meta-cognition);
丁、視覺命名速度(visual naming speed)
甲、語音知覺(phonological awareness);
乙、工作記憶(working memory);
丙、後設認知 (meta-cognition);
丁、視覺命名速度(visual naming speed)
👍詳解💙
Wolf & Bowers提出雙缺陷假說(the Double-Deficit Hypothesis),他們認為閱讀障礙可分為:
1.快速唸名困難
2.聲韻覺識困難
3.混合型
而且同時在唸名速度及聲韻覺識上兩方面都有缺陷的孩子(混合型的孩子),
比只有其中一項缺陷的孩子有較嚴重的閱讀困難。
丁、視覺唸名速度→唸名速度
#下列哪一位思想家對於「人性論」的觀點不同於其他人?
(A)洛克(J. Locke, 1632-1704)
(B)伊拉斯謨士(D. Erasmus, 1466-1536)
(C)黑格爾(G.W.F. Hegel, 1770-1831)
(D)叔本華(A. Schopenhauer, 1788-1860)
(A)洛克(J. Locke, 1632-1704)
(B)伊拉斯謨士(D. Erasmus, 1466-1536)
(C)黑格爾(G.W.F. Hegel, 1770-1831)
(D)叔本華(A. Schopenhauer, 1788-1860)
👍詳解💙
德國教育家叔本華認為教育無能,因為天性已決定(遺傳),沒能更好,只能稍微排除先天的錯誤觀念(性惡)
(A)洛克─性靈空白說
(B)伊拉斯謨士─人非善非惡
(C)黑格爾─道德為社會意識,而非絕對意識。在道德中善惡是相對的,而一切善惡皆上帝之作為
(D)叔本華─性惡論
#將學者弗雷勒(Paulo Freire)的哲學思想運用在教師教學層面,下列敘述何者為非?
(A)教師必須做為文化工作者, 不斷地自我批判
(B)教師應採取儲存式與提問式多元兼具的教學方式
(C)主張教師必須塑造民主、共享的解放型 教室
(D)教師需要透過對話教學的實踐方式開展師生關係
(A)教師必須做為文化工作者, 不斷地自我批判
(C)主張教師必須塑造民主、共享的解放型 教室
(D)教師需要透過對話教學的實踐方式開展師生關係
👍詳解💙
Freire批評當前社會的教育,是一種銀行存款式的教育,也就是所謂囤積式的教育
Freire提倡問題呈現式的教育,亦即透過實際問題的呈現,
教師和學生站在平等的立場,以對話方式來討論問題,並試圖解決問題。
Freire提倡問題呈現式的教育,亦即透過實際問題的呈現,
教師和學生站在平等的立場,以對話方式來討論問題,並試圖解決問題。
#下列哪一種測量方式有最高的評分者信度?
(A)選擇題
(B)論文式題目
(C)簡答題
(D)評定分數法
(A)選擇題
(B)論文式題目
(C)簡答題
(D)評定分數法
👍詳解💙
abd都是針對這份測驗本身,每份標準化測驗都會有信校度和平均值和標準差。
c是透過個人的真實分數和測量標準誤,再區間內估計他真正能力所在的範圍的真實分數。
信度係數→團體
測量標準誤→個人
測量標準誤→個人
#選取與總分有高相關的試題可以增進測驗的
(A)內容效度
(B)預測效度
(C)同時效度
(D)構念效度
(A)內容效度
(B)預測效度
(C)同時效度
(D)構念效度
👍詳解💙
聚歛效度屬於構念效度
聚歛效度:測驗分數必須和相同購念的其他測驗分數存在高相關
如美術性向測驗與美勞科目成績有高相關
※考驗建構效度的方法
1 內部一致性
(1)團體對照法
(2)相關方法
(3)計算分測驗和總分的相關
2 外在相關法
3 因素分析法:多變數統計分析法
步驟 (1)利用相關矩陣(Marix)求取相關性(共同性)
(2)利用Kaiser弱下限法& Cattell陡坡法求取特徵值大於1之個數
(3)利用因素轉軸求取因素負荷量(因素解釋量)大於0.5之因素
(4)因素命名
4 團體差異的分析
5 實驗處理:但要注意是否有前測影響性,用共變數分析
6多項特質-多項方法分析:Campell & Fiske多重方法矩陣
(1) 輻合性效度:一個測驗的分數要與其他測量相同構念特質的測驗分數具有高相關。(簡單來說,用不同方法測量相同特質)
(2) 區別性效度:一個測驗的分數要與其他測量不同構念特質的測驗分數具有低相關。(簡單來說,用相同方法測量不同特質)
#全球教育課程發展有「單一學科取向」、「科技整合取向」兩大課程取向,其中的「單一學科取向」全球教育課程設計的優點主要為?
(甲)教師可自行在自己教學中實行
(乙)教師可利用該學科中的相關教材,無須重新編寫課程與教材
(丙)學生可以看到學科間的關聯
(丁)行政人員無須調整教學計畫與課表
👍詳解💙
全球教育課程與教學發展而言,較為常見是以:
1.「融入式」(infusion),也就是
「單一學科(Single Discipline)取向」全球教育課程設計:
|
2.「統整式」(intergrated),也就是「科際整合取向(interdisciplinary approach)」全球教育課程設計
| |
優點:
|
(1)教師可自行在自己教學中實行,無須他人協同;
(2)教師可利用學科中的相關教材,無須重新纂寫課程與教材;
(3)行政人員無須調整教學計劃與課表,或向家長宣導;
|
(1)學生看到知識的連結與全貌;
(2)學科彼此連貫、融合(infusion);教師統整、合作、互動,可能創造出新知識;
(3)跳脫學科本位的框架,可以全貌實施;
|
缺點:
|
(1)學生看不到學科之間的關聯;
(2)各學科教師間並無統合,學生學到的是零碎的知識;
(3)可能受到就思維影響,全球教育的教學主要落在特定課程的教師上。
|
(1)課程設計費時費力。
(2)沒有現成的教材,教師須自編教材;
(3)對現有學校行政體制是項挑戰。
|
#根據 Robin Fogarty(1991)提出「統整課程的十種方法」(Ten ways to integrate curriculum),這十種方法中哪一些是以「學習者本身或學習者之間」的統整的方式?
(甲)窠巢式(nested)
(乙)整合式(integrated)
(丙)沈浸式(immersed)
(丁)網絡式(networked)
👍詳解💙
Fogarty十種課程統整,茲分述如下:
一、學科統整:分立→聯立→窠巢
(一)分立式:單一學科,各學科被視為單純且獨自存在的實體,學科之間的關係由學生自己產生聯結。
(二)聯立式:學科獨立,單元與單元緊密的聯結。
(三)窠巢式:多面向觀點。
一、學科統整:分立→聯立→窠巢
(一)分立式:單一學科,各學科被視為單純且獨自存在的實體,學科之間的關係由學生自己產生聯結。
(二)聯立式:學科獨立,單元與單元緊密的聯結。
(三)窠巢式:多面向觀點。
二、學科間統整:並列→共有→張網→線串→整合
(四)並列式:將兩個以上學科以分立的方式重新安排教學順序。
(五)共有式:教師協同,兩學科相互重疊的概念。
(六)張網式:以主題概念為中心。
(七)線串式:多元學習理論的後設課程,把原有教材內容擱置一旁,以一條主線貫穿起來。
(八)整合式:跨科際方式,以學科圍繞著重疊概念做為整合的主題。
三、學習者本身或學習者之間的統整:沉浸、網路
(九)沉浸式:藉由整合的過程尋找個人的學習興趣來篩濾所有的知識內容,促進學習動機,統整個人自發性的學習活動。
(十)網路式:學習者主導,學習情境中完成科際的整合與貫通,形成學習網路。
#以下哪一種教學方式是進步主義比較喜歡用的?
(A)編序教學
(B)設計教學法
(C)行為塑造
(D)經典研讀
(A)編序教學
(B)設計教學法
(C)行為塑造
(D)經典研讀
👍詳解💙
*設計教學法,有實際活動的實作學習方法
進步主義 :克伯屈(W. H. Kilpatrick)
提倡 設計教學法
克伯屈的設計教學可分為四步驟,
進步主義 :克伯屈(W. H. Kilpatrick)
提倡 設計教學法
克伯屈的設計教學可分為四步驟,
決定目的(purpose)
擬定計劃(planning)
實行(executing)
評估(evaluating)
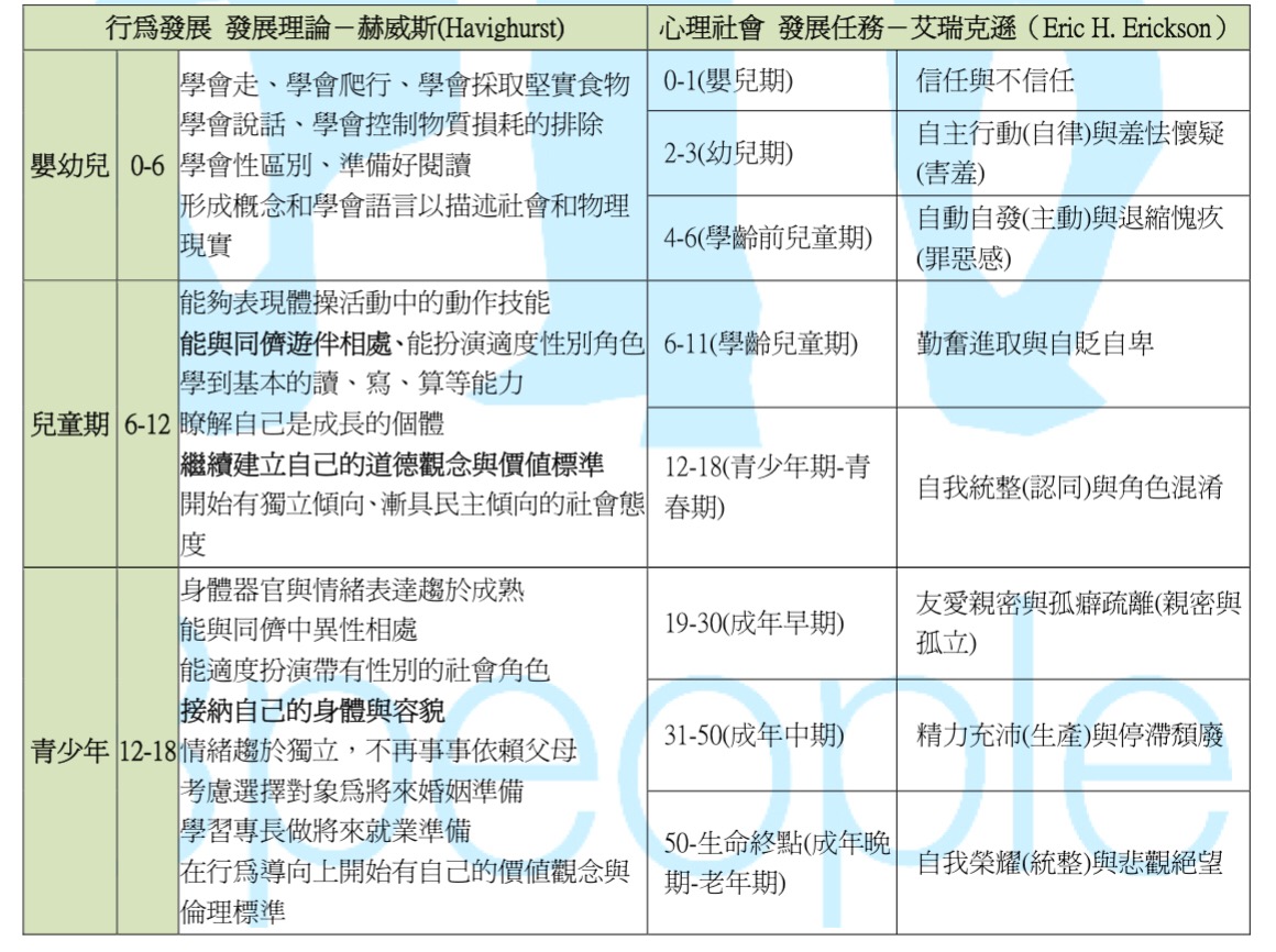
#心理學家認為教師在指導學生的學習過程中,必須重視其行為發展的社會期望及教育需要等,試問倡議此發展任務 論的學者是下列何人?
(A)赫威斯特(R. J. Havighurst)
(B)葛塞爾(A. Gesell)
(C)桑代克(E. L. Thorndike)
(D) 卡芬頓(M. V. Covington)
(A)赫威斯特(R. J. Havighurst)
(B)葛塞爾(A. Gesell)
(C)桑代克(E. L. Thorndike)
(D) 卡芬頓(M. V. Covington)
👍詳解💙
**補充:發展螺旋論
1. 倡導者:葛賽爾(Gesell)
2. 生長是螺旋具有前進後退的律動現象,形成了螺旋狀逐步爬升,因此稱之為「發展螺旋論」。
3. 認為個體的發展是有次序的,遺傳所導引的成熟才是成長的基本機制,環境的力量影響微乎其微。
4. 生物力量是青少年發展的主導因子,因此優生保健的重要性甚於後天環境的教養。
5. 青少年不一定會產生暴亂與麻煩,時間自然會解決個體發展過程中的困擾。
#某國小國語科月考試卷的信度為 0.84,分數分佈的標準差為 10 分,若小華的成績為 80 分,則老師可以做何種推論?
(A)老師有 95%的信心宣稱,小華的真實表現落在 76 分至 84 分之間
(B)老師有 95%的信心宣稱,小華的真實 表現落在 70 分至 90 分之間
(C)老師有 95%的信心宣稱,小華的真實表現落在 72 分至 88 分之間
(D)無法判斷
👍詳解💙
1. 先算標準誤 標準誤= 標準差 (√1-信度)
2.看信賴區間~
68% ~ 得分± 1 × 標準誤
95% ~ 得分± 2 × 標準誤
99% ~ 得分± 3 × 標準誤
#若已知 X 變項與 Y 變項的共變數為 10,X 變項的變異數為 16,Y 變項的變異數為 25,請問若以 X 變項來預測 Y 變 項,其決定係數為何?
(A)0.25
(B)0.50
(C)0.75
(D)0.90
👍詳解💙
r=Cxy/SxSy
r:相關係數
Cxy:共變數
Sx:X 變項的標準差
Sy:y 變項的標準差
r=10/(4×5)=0.5
決定係數為相關係數的平方,故決定係數為0.5×0.5=0.25
#關於 Z 分佈與 t 分佈的描述,下列何者正確?
(A)當樣本數趨近無限大時,Z=t
(B)Z 分佈與 t 分佈皆需要考慮自 由度
(C)Z 分佈與 t 分佈皆需事先知道母群變異數
(D)Z 分佈與 t 分佈的數值皆為正值
(A)當樣本數趨近無限大時,Z=t
(B)Z 分佈與 t 分佈皆需要考慮自 由度
(C)Z 分佈與 t 分佈皆需事先知道母群變異數
(D)Z 分佈與 t 分佈的數值皆為正值
👍詳解💙
因為做調查時通常母群過於龐大,所以會以抽樣的方式,
希望只調查部份樣本,就能得知母群的樣貌。
當我們要描述一個數據在群體中佔的位置,
就可以用Z分數或t分數來表示。
如果位於分配的正中間,Z或t就=0,
其它位置就看距離平均數多少個標準差,
所以可能有+1、+2、-1、-0.5等等。
(D)Z分佈與t分佈的數值有正值也有負值。
如果有能力調查整個母群(例如全世界每個人的智商),
那當然可以得到很完整的資料(母群變異數已知)來做後續的使用,
這時候可以使用Z分配。
由於擁有完整資料,Z分配不用考慮自由度。
但大多數的情形都是無法調查整個母群(母群變異數未知),
這時就要改用t分配來推測,
由於僅靠樣本數據做推測,t分配需要考慮自由度。
(B)只有t分佈需要考慮自由度。
(C)只有Z分佈是事先知道母群變異數。
最後,
當抽樣的樣本數愈多,愈接近母群體的原始分佈樣貌,
這時候抽樣的t分配當然就會愈接近母群的Z分配。
(A)當樣本數趨近無限大時,Z=t。
#教育行政研究典範中,旨在理解現象主體的意義並強調個別性的深入瞭解的係屬下列何者?
(A)理性典範
(B)自然典範
(C)批判典範
(D)行動典範
👍詳解💙
#教育行政理論的演進主要經歷了科學實證、行為科學、系統途徑等幾個大時期。請問,下列何者所敘述的係為行為科學時期的特徵?
(A)人性偏惡,重組織目標達成,以物質與生理性獎懲來做激勵
(B)人性偏善,重組織目標達成,兼顧物質性與精神性來激勵
(C)人性偏惡,重動態行為面,以精神與心理性獎懲來激勵
(D)人性偏善,偏重成員需要之滿足,以精神與心理性獎懲來激勵
👍詳解💙
#在行政管理理論發展過程中,有一位法國人,他在初任高階主管時即致力於管理的研究與革新,也是最先對行政歷 程做分析研究的人,故被稱為行政歷程之父。請問前述此人為下列為者?
(A)泰勒(F. W. Taylor) (B)韋伯(M. Weber)
(C)賀滋伯(F. Herzberg)
(D)費堯(H. Fayol)
👍詳解💙
費力(歷~費堯~行政歷程之父)
#蓋哲、林發姆及康培爾(J. W. Getzels, J. M. Lipham, & R. F. Campbell)等人提出社會系統理論並將之用於教育行政學領域中。據此,學校就是一個社會系統,而組織的行為則是由制度及個人交互作用產生的,故角色乃成為一個重要的概念。請問,林校長到校服務後,不同家長對其期望有所不同,引發了林校長的困擾與衝突,對於這類衝突係屬下列何者?
(A)角色間的衝突(interrole conflict)(B)參照團體間的衝突(intereference-group conflict)
(C)參照團體內的衝突(intrareference-group conflict)
(D)角色人格間的衝突(role-personality conflict)
👍詳解💙
1.角色間的衝突:當一個人要同時扮演若干角色,而每一個角色的角色期望相互矛盾時所引起的衝突。
例如:王老師是一個老師同時也是媽媽,當王老師希望能多留點時間幫學生補習卻又希望趕快回家照顧小孩
2.參照團體間的衝突:當不同參照團體對同一角色的期望不同時所引起的衝突。
例如:家長希望王老師嚴格管教,但班上的學生卻希望他不要管太多
3.參照團體內的衝突:當同一參照團體對同一角色有不同的期望時所造成的衝突現象。
例如王老師的家長中,一部分家長希望老師能嚴格一點,也有些家長希望老師作業能出少一點
4.角色人格間的衝突:當組織角色的期望與成員的人格特性相互矛盾時所引起的衝突。
例如:家長認為教師應該要活潑熱情,但王老師本身是一個冷靜寡言的人
#華山國小的新任校長劉校長到任後,發現學校呈現著賀塞和布蘭查德(P. Hersey & K. H. Blanchard)情境領導理論中 所陳述的成員低成熟度的狀況,即成員既無能力也無意願。此時,劉校長如依該理論的主張,應該採取以下何種領 導類型較為有效?
(A)高工作低關係導向(B)高工作高關係導向
(C)低工作高關係導向
(D)低工作低關係導向
👍詳解💙
#老師想瞭解全班同學閱讀動機改變的程度,於是老師自編閱讀動機量表,並在學期初與學期末分別各施測一次,請 問老師要使用何種統計方法較合適?
(A)二因子變異數分析(B)單一樣本 t 考驗
(C)獨立樣本 t 考驗
(D)相依樣本 t 考驗
👍詳解💙
比較相同的一群人前後有無改變→相依樣本 t 考驗
比較不同的兩群人之間有無差異→獨立樣本 t 考驗
#認為學校組織是「價值與社會階級再製」的人是?
(A)帕深斯(Parsons) (B)卡爾森(Carlson)
(C)艾齊厄尼 (Etzioni)
(D)馬克斯(Marx)
👍詳解💙
德國社會學家,主要討論社會階級意識與階級鬥爭,
他的經濟決定論認為經濟結構決定社會生活的其他層面,且為衝突之根源對立,衝突,剝削,疏離等概念的分析,是他在社會學方面的最大貢獻
(C)艾齊厄尼(A.Etzioni)
以「順從」(Compliance)的概念作為其組織分類的基礎,此種分類學又稱為順從理論。Etzioni把順從看作是在組織中上司對部屬使用各種權力與其所導致的部屬參與情況這二者的關係。
權力(一個人影響他人的能力)有三種:1、強制型:運用生理壓力做為控制的工具
2、利酬型:以物質資源作為控制的工具
3、規範型:以象徵性工具的獎贈為控制的工具
(B)卡爾森(R.O.Carlson)
類型一/組織、顧客一律可以選
類型二/顧客餓了可以先選
類型三/組織可以篩選人才
類型四/死了都沒得選
(A)帕森士 (Parsons)
(1) 社會整體的利益優於個體的利益。
(2) 提出「社會行動」當作社會學分析的單位。行動系統共涉級四個子系統。
l 文化系統:意義、符號系統、社會化。
l 社會系統:角色互動、
l 人格系統
l 行動有機體系統
(3) AGIL理論,認為社會體系的四種作用(以社會功能來劃分組織的類型)
手段性功能
|
目的性功能
| |
對外功能
|
A 外部適應
|
G目標達成
|
對內功能
|
L模式維持
|
I內部整合
|
#測驗的重測信度通常使用相關係數表示,此相關係數高的意義是:
(甲)兩次測驗都測到所欲測量的特質或能力
(乙) 受試者在兩次測驗的相對地位變化不大
(丙)受試者在所欲測量特質上的變異性相當大
(丁)受試者的兩次測驗結果一致性很高
👍詳解💙
相關係數高=信度係數高=穩定一致性高,所以在兩次測驗相對地位變化不大
#盧老師想要讓阿達養成「每節上課準時進教室」的行為,當他準時進教室就可以得一 分,一天滿分七分,若達四分可以得到增強,等到阿達 90%的時間都得到增強,便改變標準為五分。請問盧老師的教學步驟是應用下列哪一種行為改變原理?
(A)工作分析
(B)行為塑造
(C)DRL
(D)行為串聯
👍詳解💙
行為塑造(逐步養成):
1. 定義:透過逐次增強工作分析後的小步驟,一步步引導學生習得適當行為。
2. 注意:
**應考慮分析過後的小步驟是能保證成功的經驗,若不行,則應隨時調整,確定每個步驟都被增強。
**例如:要塑造學生加入小組討論的行為,可以把它分析成小步驟,只要他願意和同學坐在一起就可以得到增強,等到這個步驟穩定後,便要求他提出一個意見,如此又可以得到增強,接著就是和同學有一來一往的交談一次等等,直到他可以參與整組的討論達10分鐘,或老師定下來的目標。
另一種行為塑造方式是配合行為紀錄,逐漸增加對學生的要求,以達到最終的行為目標。例如:要教導自閉症學生準時進教室上課的行為,當他準時近教室就可以得一分,一天滿分七分,初始的標準是四分可以得到增強,等到該生90%的時間都得到增強,便改變標準為五分,以此類推。
#小芸喜歡以拍打對方方式表示打招呼,但常因用力過度而被誤認為是攻擊他人的行為, 請問這是哪一種異常情形?
(A)本體感覺異常
(B)前庭感覺異常
(C)動作計畫異常
(D)觸覺反應異常
👍詳解💙
我本來選觸覺反應異常;
★感覺統合的三大主要系統:
(一)觸覺系統 :是最基本、影響力最大的系統。觸 覺是提供我們有關周圍環境
(一)觸覺系統 :是最基本、影響力最大的系統。觸 覺是提供我們有關周圍環境
的訊息最主要的來源,可以讓小朋友避開或抵抗危險,同時,它對小朋友心理社會化的發展,非常的重要。小朋友經由觸覺,在早期,可以和媽媽建立親密的關係,而在以後,可以幫助發展良好的人際關係基礎。另外,在手部動作方面,觸覺和區辨覺的建立,可以促進小朋友對物體形狀、大小、重量的認識,是往後認知發展重要的基礎。
(二)前庭系統: 它能使小朋友去感受到地心引力的 作用,及身體各種形式的移動及運動。而前庭系統在腦幹部的前庭神經核,能夠經由上行或下行神經通路及腦幹本身的功能,影響其他的感覺系統。它與眼外肌也有密切的關連,所以對於小朋友視覺-動作的協調,也有很大的幫助,而前庭系統最重要的功能之一,是對肌肉張力的影響,使小朋友能發展出正常的肌肉張力(尤其是對抗地心引力的肌肉群)、維持姿勢、產生動作及發展出正確的身體空間概念。此外,它會告訴我們個體在環境中的空間關係,使人在身體與情緒上有安全感,也有助於小朋友的心理發展。
(三)本體感覺: 本體感覺主要是經由肌肉、關節或 骨骼等受器而來的訊息,而其對感覺統合最大的功用,是維持肌肉正常的收縮,使關節能夠自由活動,因為動作是促進感覺統合發展最主要的途徑。它可以影響神經系統的興奮狀態,增加本體感覺的輸入,有助於情緒的正常化,另外,本體感覺會影響個體視覺知覺及 身體空間概念的發展,進而影響個體計畫活動的能力。同時,因為本體覺本身有抑制性作用,我們可以利用一些有阻力本體覺活動,使活動量太高的小朋友安靜下來。
#國中的小志在看東西時,視野有限制但視覺敏銳度與聽覺敏銳度均正常,老師應該安排 他坐在教室的哪一個位置較恰當?
(A)教室的前方座位
(B)教室的後方座位
(C)教師的講桌旁座位
(D)教室靠左邊的座位
👍詳解💙
視野:
生活中,我們對視野的理解,是指看問題的廣度和深度。而醫學上,我們能用眼睛「餘光」看到的範圍叫做「視野」。視野是指雙眼向前方的目標固視時所見的空間範圍,如果說我們平時檢查眼睛時的視力為「中心視力」,那麼視野反映的就是「周邊視力」。
世界衛生組織規定,視野小於10°者,即使中心視力正常也屬於盲人,生活非常不便。這是因為如果視野狹小,就好像通過一個狹窄的管筒看出去,前方看得很清楚,但周邊的物體卻看不見。視野狹窄的人過馬路時非常危險,可能對身邊疾駛而過的車輛毫無察覺。
#在課堂上教導學生使用 SQ3R 進行閱讀,請問此種讀書技巧的正確步驟為何?
(A)瀏覽、發問、閱讀、回憶、複習
(B)瀏覽、發問、閱讀、複習、回憶
(C)發問、瀏覽、閱讀、複習、回憶
(D)發問、閱讀、回憶、複習、練習
👍詳解💙
口訣:染髮月恢復
#佩娟老師在量杯上貼一段膠帶,標示出要倒多少清潔劑,方便智能障礙學生提取,這是屬於下列何種提示?
(A)視覺提示
(B)刺激之內的提示
(C)手勢提示
(D)示範動作
👍詳解💙
刺激內提示:提供刺激一些額外的線索,以協助學生產生正確的反應
視覺提示:給予視覺型態的展示資料,例如:文字、照片、圖畫
**類題補充
視覺提示:給予視覺型態的展示資料,例如:文字、照片、圖畫
**類題補充
請將「提示策略(prompting)」中的人為提示,依提示量的少至多,排列出正確答案:
①手勢提示(gestural prompt) ②刺激之內的提示(within stimulus prompts)③口語提示(verbal prompt)④視覺提示(visual prompt) ⑤身體提示(physical prompt)⑥示範動作(modeling prompt)
(A) ①②③④⑤⑥ (B) ①②③④⑥⑤ (C) ③②①④⑤⑥ (D) ①③②⑥④⑤
▲刺激內提示:協助引出正確反應的提示策略,附於刺激之內或教材之內的資料。
1.在量杯上(刺激之內或教材之內)貼一段膠帶,標示出要倒入多少清潔劑至哪個高度。
2.在餐具墊上(刺激之內或教材之內)印上餐具或盤子的輪廓,標示出餐具擺放的正確位置。
▲刺激外提示:在環境上(題目中教室的地板)加上一個刺激,使得適當反應更易出現。
37. 「為維護學習環境的安全,特教班教師在食物製備之教室的地板上貼紅色膠帶,以指引活動的動線。」, 請問這是哪一種教學提示策 略的運用? (中區103國中特教)
(A)刺激內提示 (B)刺激外提示 (C)視覺提示 (D)行動提示
#在一個平均數為 80 分,變異數為 25 的國語文測驗中,小美考 75 分,大概贏過多少比 例的人?
(A)16%
(B)35%
(C)68%
(D)80%
👍詳解💙
(A)16%
(B)35%
(C)68%
(D)80%
👍詳解💙
負1個標準差佔了68/2=34%
贏過多少人-->50-34=16%正負一個標準差約佔68%,正負二個約95%,正負三個99.8%
所以上述題目因80-75=5分,是變異數25開根號出來是5,表示一個標準差,又剩下的32%人分成兩邊,所以應該是16%左右。
#有一個測驗題目,高分組20人答對人數為16人,低分組20人答對人數為6人,請問該題目之難度值為:
(A)0.45
(B)0.50
(C)0.55
(D)0.60
👍詳解💙
原題目為:有一個測驗題目,高分組20人答對人數為16人,低分組20人答對人數為6人,請問該題目之難度值為: (A) .45(B) .50(C) .55 (D) .60
另附從別人那轉貼過來的答案(感謝大大分享):
另附從別人那轉貼過來的答案(感謝大大分享):
PH=16/20=0.8
PL=6/20=0.3
難度值0.8+0.3/2=0.55
#已知某一標準化心理測驗其總變異量為 160,誤差變異量為 10,獨特因素變異量為 30,則該測驗效度的估計為:
(A)0.81
(B)0.94
(C)0.75
(D)0.60
👍詳解💙
(A)0.81
(B)0.94
(C)0.75
(D)0.60
👍詳解💙
效度=想要測量的特質(共同特質)/得分的總變異量
總變異量=共同特質+特別特質+誤差變異量
160=X+30+10 ;X=120
效度為 120/160=0.75
#體育老師評量全班 30 位學生排球發球技能,為了慎重起見總共測試兩次,其中兩次均 通過者有 12 人,兩次均不過者為 3 人。請問兩次評量的百分比一致性為多少?
(A)1.25
(B)0.50
(C)0.625
(D)0.75
👍詳解💙
在兩個測驗均達到精熟人數的百分比與未達到精熟人數的百分比,求得百分比一致性。
百分比一致性PA =12/30(精熟)+3/30(非精熟)=0.4+0.1=0.5
#下列有關身障學生就讀之普通班,何者描述是不正確的?
(A)其班級安排應由學校召開特殊教育推行委員會決議。
(B)可以選擇適當教師擔任班級導師。
(C)依學生個別學習適應需要及校內資源狀況,並以適性原則均衡編入各班,受常態編班相關規定之限制。
(D)依學生個別學習適應需要及校內資源狀況,並以適性原則均衡編入各班,不受常態編班相關規定之限制。
👍詳解💙
(A)其班級安排應由學校召開特殊教育推行委員會決議。
(B)可以選擇適當教師擔任班級導師。
(D)依學生個別學習適應需要及校內資源狀況,並以適性原則均衡編入各班,不受常態編班相關規定之限制。
👍詳解💙
高級中等以下學校身心障礙學生就讀普通班減少班級人數或提供人力資源與協助辦法 ( 民國 100 年 09 月 22 日 發布 )
第 五 條 身障學生就讀之普通班,其班級安排應由學
校召開特殊教育推行委員會決議,依學生個
別學習適應需要及校內資源狀況,選擇適當
教師擔任班級導師,並以適性原則均衡編入
各班,不受常態編班相關規定之限制。
第 五 條 身障學生就讀之普通班,其班級安排應由學
校召開特殊教育推行委員會決議,依學生個
別學習適應需要及校內資源狀況,選擇適當
教師擔任班級導師,並以適性原則均衡編入
各班,不受常態編班相關規定之限制。
#Stainback 及 Healy(1982)建議剛開始進行幼兒飲食技能訓練時,杯子的選擇會影響其學習效果,下列哪一個 是較不好的做法?
(A)短、淺、盤狀的杯子
(B)不易翻倒、容易拿握的杯子
(C)有壺嘴或橡皮頭的杯子
(D)美耐塑膠材料的杯子
👍詳解💙
#小英是一位國小六年級學習障礙學生,小英的老師想向學校提出重新評估之申請,下列哪一個不符合申請的條件?
(A)小英最近取得智能障礙的身心障礙手冊。
(B)老師認為有必要時。
(C)升國中可能的適應不良或其他特殊需求時。
(D)從原來的語文困難,變成數學困難。
👍詳解💙
(A)小英最近取得智能障礙的身心障礙手冊。
(B)老師認為有必要時。
(C)升國中可能的適應不良或其他特殊需求時。
(D)從原來的語文困難,變成數學困難。
👍詳解💙
1.遇障礙情形改變
2.優弱勢能力改變
3.適應不良
4.其他特殊需求
得由教師、家長或學生本人向學校或主管機關提出重新評估之申請
#鑑定特殊兒童時要避免false positive產生,係指:
(A)因測試方法有缺陷而造成的誤測
(B)比馬龍效應導致標記
(C)錯誤鼓勵導致行為不當
(D)測驗解釋不當
👍詳解💙
(A)因測試方法有缺陷而造成的誤測
(B)比馬龍效應導致標記
(C)錯誤鼓勵導致行為不當
(D)測驗解釋不當
👍詳解💙
"偽陽性" (false positive).
由於測試方法或技術的限制 (而非人為操作的失誤 ).
#鑑定為智能障礙者需在修訂中華適應行為量表(徐享良,2006)的結果符合下列哪個條件?
(A)任何二個或二個以上分量表得分在百分等級 16 以下 (B)任何二個分量表得分在百分等級 25 以下
(C)任何一個分量表在百分等級 16 以下
(D)任何一個分量表在百分等級 25 以下
👍詳解💙
國中:(修訂)中華適應行為量表,二個以上分量表顯示有缺陷。
#小欣在國小因學習及行為狀況重讀小二。進入國中階段後,請問小欣依法最多還可以延長修業年限多久?
(A)依法不可以再延長 (B)三年
(C)二年
(D)一年
👍詳解💙
國民中小學可以延長年限總共為2年,因為國小已經延一年,所以升上國中後只剩一年的延長年限。
國中小: 2年
高中: 4年
五專: 4年
二專: 2年
大學: 4年
#隨著融合教育理念的發展,普通教育和特殊教育課程的發展大致可分為五個階段。其發展依序為何?
a.主流式課程階段;
b.全方位課程;
c.僅有普通教育課程;
d.平行式課程;
e.多層次課程。
👍詳解💙
邱上真(民92)依據National Center on Accessing the General Curriculum的分析,指出隨著普通教育與特殊教育的分與合,特殊教育課程的設計理念有如下的演變。
一、 僅有普通教育課程:一種尺寸用於所有人(general curriculum, one size fits all)。
在尚未有特殊教育時,將學生視為同質性的群體,在普通課程中接受教育,不適合接受普通課程者,被排除在外,並未接受適當教育。另一方面,普通課程完全缺乏彈性。
二、 平行式課程:普通課程與特殊課程並行(general curriculum vs. special curriculum:parallel curriculum)。
特殊教育開始蓬勃發展,將不適合接受普通課程者,被排除在普通教育課程之外,但為其擬定個別化教育計畫,並接受特殊教育課程,有些學生確實因而受益。不過,許多特殊教育課程並不符合課程的要件、缺乏系統或學理依據。而且與普通課程分離,學生長期接受特殊課程後,會更不利於回歸。另一方面,普通課程還是缺乏彈性。
三、 調整型課程(主流課程):一種尺寸適合大多數人。
透過調整、變更與科技輔助,以協助特殊學生學習。此種「事後的課程整修」十分依賴個別教師的能力與努力,而且無論是否有成效,其他一般學生所接受的普通課程依然保持固定不變與缺乏彈性。
Hoover 和 Patton(1997)歸納出課程調整策略所依據的向度及其具體內涵為:
甲、學習內容需求:障礙類別、認知能力、閱讀水準、先備知識或技能、先前教育經驗、語言理解與表達能力、抽象思考能力、興趣、性向及其他;
乙、教學策略需求:動機策略、引發學生主動參與策略、知識獲得策略、理解策略、注意策略以及其他;
丙、教學情境需求:專心程度、獨立作業、同儕互動、完成作業、參與學習活動以及其他;
丁、學生學習表現與行為改變:各學習領域的表現、自我控制的能力、準時繳交作業、為自己的行為負責、使用適當的自我管理策略、有效使用讀書方法與學習策略以及表現教室適宜行為。
四、 多層次課程:為不同需求的人分層設計(multi-level or multi-layered curriculum)「層次化課程」(Layered Curriculum, Nunley,1998):
(1)C Layer: 基本知識的獲得與理解。核心知識的建立。(2)B Layer: 知識的應用與操作。問題解決與高層思考。(3)A Layer: 批判思考與分析。亦即在同一教學主題下,允許各種不同的學習活動、評量程序與學習表現。
五、 全方位課程:為所有人設計(universal design curriculum:design for all, embedded)。
全方位課程設計有神經科學的理論依據與多媒體教材設計的實務應用;事先考慮身心障礙學生的需求;課程有彈性;課程與學科專家集體創作設計,而非單打獨鬥。多元學習路徑;內建式彈性課程。深度與廣度兼具。
#下列何種效度資料為在選用鑑定評量身心障礙學生測驗時,最為必要?
(A)因素分析的構念效度 (B)年級差異的構念效度
(C)效標關聯效度
(D)區別不同群體的區別效度
👍詳解💙
區分出一般生和特教生最為優先
#小明上課時常未經同意講話干擾課堂學習,經多次規勸、罰他站到教室後面等仍未改善。其行為可能的原因 與功能配對的敘述如下:
a.想引起他人注意力,取得外在刺激b.罰站時可以不必上課或寫作業,逃避外在刺激
c.覺得上課太無聊,取得內在刺激
d.逃避對教學者的不滿,逃避內在刺激。
請選出所有正確的敘述?
👍詳解💙
生理(感官)/心理(感受) ----都是內在刺激
物品/活動/他人 ----則是外在刺激
(A)保留
(B)流暢
(C)學得
(D)類化
👍詳解💙
習得-流暢-精熟-維持-類化-調整
得瘤矜持淚整
#普瑞德威利症候群患者肌肉鬆弛餵食困難,食慾常無止盡而導致肥胖。他是因為人體的第幾號染色體缺陷?
(A)21號 (B)7號
(C)15號
(D)13號
👍詳解💙
(A)21號-唐氏症=蒙古症
(B) 7號-威廉氏症
(C)15號-天使症、小胖威利、馬凡氏症
(D)13號-巴陶氏症
(B) 7號-威廉氏症
(C)15號-天使症、小胖威利、馬凡氏症
(D)13號-巴陶氏症
#依照教育部國民及學前教育署規定,2足歲以上至入國民小學前,經鑑輔會鑑定安置就讀幼托園所(機構)的幼 兒,如果去就讀立案私立幼托園所(機構),每人一學期可以補助
(A)3500 元 (B)5000 元
(C)7500 元
(D)3000 元
👍詳解💙
就讀私立幼兒園社會福利機構之身心障礙幼兒及招收單位獎補助辦法
身心障礙幼兒就讀幼兒園、機構者,每人每學期補助新臺幣七千五百元,
不得重複申領其他幼兒就學費用補助。
五歲以上至入國民小學前就讀幼兒園者,應先依各該中央目的事業主管機
關所定幼兒教育補助相關規定予以補助,其不足額部分,再由中央主管機
關補其差額。
身心障礙幼兒就讀幼兒園、機構之實際繳費金額低於前項補助費用者,以
補助實際繳費金額為限。
提供學前特殊教育之幼兒園、機構,每招收身心障礙幼兒一人,每學期獎
助新臺幣五千元。
不得重複申領其他幼兒就學費用補助。
五歲以上至入國民小學前就讀幼兒園者,應先依各該中央目的事業主管機
關所定幼兒教育補助相關規定予以補助,其不足額部分,再由中央主管機
關補其差額。
身心障礙幼兒就讀幼兒園、機構之實際繳費金額低於前項補助費用者,以
補助實際繳費金額為限。
提供學前特殊教育之幼兒園、機構,每招收身心障礙幼兒一人,每學期獎
助新臺幣五千元。
(A)通報轉介
(B)療育安置
(C)聯合評估
👍詳解💙
早期療育服務的流程是一種制度化與連續性的服務,
基本上包含以下的六個階段:初步篩檢、發現個案、通報、轉介適當服務機構、評估、療育或安置,以及家庭支持等服務流程。
#下列哪一種疾病不是屬於先天性代謝異常的罕見疾病?
(A)苯酮尿症 (B)成骨不全症
(C)黏多醣症
(D)高雪氏症
👍詳解💙
先天性成骨不全症 Osteogenesis Imperfecta(OI),又稱脆骨症。
是一種罕見的遺傳疾病,其致病原因是構成人體結締組織很重要的第一型膠原纖維 (type I collagen)的製造缺陷,使得全身的骨骼強度耐受力變差、骨質脆弱而常發生骨折。
#下列有關早期療育的重要性之敘述,何者錯誤?
(B)人類大腦未側化之前,嬰幼兒大腦受損部位的鄰近皮質區會接掌其功能
(C)早期療育目的在促使身心障礙兒童善用殘存能力以彌補缺陷和避免惡化
(D)以上皆是
👍詳解💙
(略過)
#以下應用行為分析理論與原則的教學策略是
(A)鷹架學習 (B)記憶術
(C)精熟學習
(D)活動本位教學
👍詳解💙
活動本位教學(activity-based intervention approach)意指將學習目標整合於幼兒日常活動或其感興趣的功能性活動之中來學習。
Bricker和Cripe曾說明此種教學或療育方法乃是「由幼兒所主導,是在例行的或已設計好的活動中,嵌進幼兒個別的長期或短期目標,並且利用合乎邏輯的行為因果,來引發功能性和生產性的技能」。
誠如Raver所言,此種介入方法的目的在使教學成為對幼兒具有意義與功能的活動,促進幼兒與教師之間自發性和有意義的互動,並且幫助幼兒對於習得技能的類化。
活動本位教學包含四個基本要素(Pretti-Frontczak & Bricker, 2004):
1. 教學係由幼兒所主導,並重視幼兒的互動;
2. 將教學融入於例行性、計畫性或由幼兒創發的活動中;
3. 所習得的是功能性和類化性的技能;
4. 系統化地運用自然合理的前事與後果。
從這四個要素可以發現其與系統理論和自然法(naturalist approach)的教學理念有一致之處,受到系統理論的影響,早期療育已不再只是教室或治療室裡進行的單調訓練,而是強調教學必須整合不同的發展領域,並且必須在自然的、有需求的情境下實施。
其實,活動本位教學的特點之一即是將多重目標使用在單一的活動上,例如:幼兒幫玩偶洗澡的活動可以用於促進溝通(我要肥皂)、動作(伸手和抓握)、認知(身體的部位)、社會性(輪流使用肥皂)和生活適應(洗手)等多項領域的能力。
#下列有關早期療育的敘述何者正確?
(A)良好的環境刺激可以改善特殊幼兒先天的腦神經系統之缺陷或機能障礙 (B)最佳發展實務(DAP)建議特殊幼兒需要經常性抽離式的個別輔導以有效促進其身心發展
(C)行為分析學派的制約原則不適合解釋特殊幼兒的發展
(D)以上皆是
👍詳解💙
(B)最佳發展實務(DAP)建議特殊幼兒需要經常性的融合輔導以有效促進其身心發展
(C)行為分析學派的制約原則適合解釋特殊幼兒的發展
(C)行為分析學派的制約原則適合解釋特殊幼兒的發展
#以下有關視覺障礙幼兒的敘述,何者錯誤?
(A)弱視幼兒可能是因為屈光不正、斜視等眼球問題而造成
(B)先天性盲童在認知上,會有以偏概全的想法
(C)先天性失明的幼兒無法看到色彩,也無法辨別明暗
(D)盲用電腦和點字書有利於全盲兒童的學習
(A)弱視幼兒可能是因為屈光不正、斜視等眼球問題而造成
(B)先天性盲童在認知上,會有以偏概全的想法
(D)盲用電腦和點字書有利於全盲兒童的學習
👍詳解💙
先天性失明者僅能夠分辨黑暗與光明,或者是光源的大概方向,而無法看到更清楚的景象。
#以下哪一種人比較擅長數字、科學、和問題解決等作業?
(A) 學習依賴者 (B) 場地依賴者
(C) 學習獨立者
(D) 場地獨立者
👍詳解💙
Witkin 特金 場地類型論
場地依賴者:較感性、喜歡團體生活(與人接觸)、易受他人影響
場地獨立者:較理性、獨來獨往、主觀意識較強 (孤僻)
-----------------------------------------
學習衝動型:反應快,但錯誤較多
學習深思型:反應慢,但錯誤較少
#根據神經學研究指出:「將記憶訊息儲存在小腦」的是下列何種記憶?
(A) 閃光燈記憶 (B) 情節記憶
(C) 語意記憶
(D) 程序性記憶
👍詳解💙
小腦掌管身體動作、姿勢,所以與程序性記憶最相關。
程序記憶(procedural memory),又稱為內隱記憶(implicit memory),指關於技術、過程、或「如何做」的記憶。
PS.程序性記憶與陳述性記憶的儲存處不同。
-------------------------
類題:
**有關腦內各部門對於幼兒語言、認知學習或肢體運動的敘述,下列何者正確?
(A) 小腦(cerebellum)負責儲存所有肢體技能的記憶。
(B) 除了嗅覺以外,所有感覺器官的訊息,都必須經過下視丘(hypothalamus)認可,才能進入大腦各個相關區域的皮質層。
(C) 掌管長期記憶的是海馬回(hippocampus)。
(D) 邊緣系統(limbic system)掌握臉部表情、眼球轉動等工作。
(A)輔導老師對大豪說:「你可以告訴老師當你不欺負同學時,你是用什麼力量控制自己呢?」這是屬於因應問句。
(B)SFBT對於案主本身的例外狀況都特別重視,鼓勵案主嘗試各種不同的可能性。
(C)SFBT是一個賦能導向的取向,盡量極大化案主的賦能感。
👍詳解💙
(略過喔)
#請問下列哪一種課程主義者,又稱為「另類系統」(system-alternative)的提倡者?
(A)傳統主義者(traditionalists)。 (B)概念經驗主義者(conceptual empiricists)。
(C)概念重建主義者(reconceptualists)。
(D)後現代主義者(postmodernism)
👍詳解💙
目前的課程研究,是處於「後」「概念重建論者」(post-reconceptualist)的局面,在這種局面中,並不存在單一優勢的理論,更進一步地說,它存在著多樣性的、相互競爭的論述,「後」「概念重建論者」批判視為理所當然的假定,堅持觀點的多樣性,以超越傳統論者與「概念重建論者」的爭執(黃光雄、蔡清田,2009)。
概念重建取向(Reconceptualist Approach)
概念重建課程論者有以下特點:
(1)他們意識到各種不同研究範式之間的差別,所以花大量精力來闡述不同形式之課程探究的認識論基礎。
(2)關注不同性別、種族、社會經濟階層對學校之是再生產的影響。
(3)重視經驗的行動,而不是課程。
(4)強調前意識過程,把精神分析學派的學說引入課程。
(5)從文學、藝術以及現象學、存在主義、批判理論中吸取觀點,而不只是從哲學中衍生出觀點。
(A)集中式特殊教育班
(C)分散式資源班
(D)巡迴輔導班
👍詳解💙
特殊教育法
第 11 條
高級中等以下各教育階段學校得設特殊教育班,其辦理方式如下:
一、集中式特殊教育班。
二、分散式資源班。
三、巡迴輔導班。
前項特殊教育班之設置,應由各級主管機關核定;其班級之設施及人員設置標準,由中央主管機關定之。
高級中等以下各教育階段學生,未依第一項規定安置於特殊教育班者,其所屬學校得擬具特殊教育方案向各主管機關申請;其申請內容與程序之辦法及自治法規,由各主管機關定之。
(A)學習主體、條件、結果、行為、標準
(B)學習主體、條件、標準、行為、結果
(C)學習主體、條件、行為、標準、結果
👍詳解💙
(略過)
#綜合身心障礙學生在一段期間所表現的各種不同的學習成果,可提供作為診斷及學習進展的評鑑,這是屬於下列何種評量方式?
(A)實作評量 (B)檔案評量
(C)生態評量
(D)動態評量
👍詳解💙
關鍵字:一段期間、不同的學習成果、進展。
檔案評量:檔案評量(portfolio evaluation)指蒐集學生在最近一段時間之內,所留存下來的資料。檔案評量強調縱貫的學習歷程,相似於形成性評量,可以清楚地展現學生在學習過程中的努力、進步及成長情形,而非傳統紙筆測驗只評量學生的學習成果。
檔案評量:檔案評量(portfolio evaluation)指蒐集學生在最近一段時間之內,所留存下來的資料。檔案評量強調縱貫的學習歷程,相似於形成性評量,可以清楚地展現學生在學習過程中的努力、進步及成長情形,而非傳統紙筆測驗只評量學生的學習成果。
#認為知識源於人類先天內在的觀念,強調學習是由內而外,老師是一位引導者,而不是灌輸者。這種主張比較可能是哪一種哲學思潮的教育主張?
(A)理性論(rationalism) (B)後現代主義(postmodernism)
(C)經驗論(empiricism)
(D)批判理論(critical theory)
👍詳解💙
蘇格拉底倡導產婆法,是理性主義的代表學者
#下列近代國家中最早實施義務教育的是哪一個國家?
(A)英國 (B)日本
(C)普魯士
(D)美國
👍詳解💙
普魯士王國除了建軍武備,完成了德國統一大業外,在文化教育上的貢獻也被後人所稱道。貫徹了民族主義教育。
1717年,普魯士王國開始實施義務國民教育,是全世界第一個實施義務教育的國家,也為往後普魯士高素質的軍隊奠定了紮實的基礎。
1、肯定並確認學校社群的聲音
2、強調價值中立
3、尊重差異4、重視多元性
👍詳解💙
現代化課程強調課程的本質是價值中立且經驗客觀的,而後現代課程是對現代化課程的反省和超越。
後現代主義在教育上強調提升學習者的自我意識比獲取客觀知識更為重要,必需要尊重學生的個體意識及其主體性,教學應該是師生交互作用,而共同完成價值創造的過程。(周佩儀,1999)
#下列何者是最有效的預防型常規經營策略?
(A)剝奪學生下課自由活動的時間 (B)學生做好清潔工作時給予鼓勵
(C)隔離愛講話的學生
(D)教學風格生動活潑而且有趣
👍詳解💙
(預防型~行為發生“前”~)
#盲童對物體的概念和字義的理解,常需要依賴別人的描述或第二手資料, 故易產生何種現象?
(A)自我中心系統(egocentric system) (B)盲行為(blindisms)
(C)語意不合(verbalism)
(D)缺乏模仿學習(lack of imitative learning)
👍詳解💙
#關於艾斯納(E. Eisner)倡議之表意目標(expressive objectives)的敘述,下列何者正確?
(A)精確描述問題的情境 (B)強調以操作性的動詞來界定
(C)不詳述學生具體的學習結果
(D)重視程序並詳述所應表現的行為
👍詳解💙
艾斯納(Elliot W. Eisner)
- 艾斯納(Elliot W. Eisner)提出空無課程(null curriculum),又稱為懸缺課程,在探討學校「不教什麼」的課程內容
- 提出表意目標,表意目標的重點不在學生從事教育活動後應該展示的行為结果,而在確立學生所經歷的情景。它引導我們注意過程而非目的。表意目標係指學生經由設計好的學習活動,所產生的可能結果,這些結果不事先訂定,也無事先建立的評鑑標準。著重師生學習過程的經驗,而非固定的課程目標
經由學生設計好的學習活動可能產生的課程結果(這些結果不事先訂定,也無事先建立的評鑑標準。)近似設計師的工作,有一定「程序」的要求,但成品依「創意」為主,沒有預定的標準模式。
學生從事教育活動後,不展示行為結果,重點是在讓學生確立「經歷此學習活動的(過程)情景」。強調引導我們注意「過程」而非目的。
不詳述學生具體的學習結果,是種「使創意或構想盡情表達」的課程目標。
在學習活動後,學生常【因活動而有所感】,就課程目標而言,此為表意目標。
#黃教授認為在原生性因素(etiological factor)是導致班級學生行為問題的原因之一。下列何項屬於原生性因素?
(A)家庭結構改變 (B)生育率下降
(C)染色體異常
(D)職業婦女增加
👍詳解💙
衍生性因素(後天)
原生性因素(先天)
#下列哪一位社會學者曾將社會比擬為有機體,為了適應環境而經歷了由簡單到複雜的演化過程?
(A)馬克思(K. Marx) (B)孔德(A. Comte)
(C)韋伯(M. Weber)
(D)斯賓賽(H. Spencer)
👍詳解💙
社會有機論、有機比擬論→Spencer斯賓賽
Spencer借用Darwin進化論觀點來分析人類社會,其指出人類社會透過自然的過程淘汰弱者和不適應者,使社會進步。其提有機比擬論,以為社會和生物有機體有五點相似:
(1)均是由小到大的過程
(2)隨著體積增加,結構日趨複雜
(3)隨著結構複雜,功能亦隨著分化
(4)因著功能分化有些部分漸具自主性
(5)社會整體大於社會部分,因此說社會如有機體一般,是具有生命的組織。
#下列哪一項最符合全語言(whole language)閱讀教學模式的理論基礎?
(A)交互(reciprocal) (B)由下而上(bottom-up)
(C)循環(circulation)
(D)由上而下(top-down)
👍詳解💙
「全語言之父」Goodman打破傳統認為閱讀過程是種認字的經驗。
他起始於一九六七年「閱讀差異的研究」,提出閱讀是一個心理言的猜謎遊戲(reading as a psycholinguistic guessing game)的新觀念。
反對傳統的結構語言學把語文支解成語音、語意、語法。
認為語言的學習視為一個整體。
Goodman認為語文學習過程是整體的,不能分割,並且應把語文放在情境中學習,和了解語文(包括語音、語意、語法)運用的情形。
#下列哪一個國家的學生在唸完「後期中等教育」時,需要參加一項相當於高中畢業文憑考試的「會考」,然後根據此項考試的成績,申請進入大學?
(A)美國 (B)日本
(C)法國
(D)台灣
👍詳解💙
法會
法國教育:
一、全世界第一所聾啞學校。
二、全世界第一所盲學校。
三、設有中央、大學區、省、縣市四級。
四、大學區在中央與省之間,目前法國有二十八個大學區,每個大學區包含二到七個省。各大學區均有一位大學區總長(Réctor),由總統任命、內閣會議同意,且具有國家博士資格,曾擔任學院院長或大學校長資歷者擔任。官署名稱是大學區總長公署(Rectorate),為教育部之直屬派駐機構,負責管理區內的高等、中等及初等教育。
五、初等教育學齡:6-11歲。法國對於義務教育執行嚴格,平均每年級約有一成的學生被留級,經過一連串的教育改革之後,為降低學生的挫折感,目前在二年級和五年級學期末,由該學年教師召開會議,決定學童留級與否。在課程實施方面,法國發展出獨特的「學習節奏」模式。法國9月開學,在行事曆上被四個約十至十五天的假期隔成五個學習期間,形成「7-2節奏」周期,即上課七周後,休息兩周,已調整師生雙方的心靈與身體達到最佳的教學或學習狀態。
四、大學區在中央與省之間,目前法國有二十八個大學區,每個大學區包含二到七個省。各大學區均有一位大學區總長(Réctor),由總統任命、內閣會議同意,且具有國家博士資格,曾擔任學院院長或大學校長資歷者擔任。官署名稱是大學區總長公署(Rectorate),為教育部之直屬派駐機構,負責管理區內的高等、中等及初等教育。
五、初等教育學齡:6-11歲。法國對於義務教育執行嚴格,平均每年級約有一成的學生被留級,經過一連串的教育改革之後,為降低學生的挫折感,目前在二年級和五年級學期末,由該學年教師召開會議,決定學童留級與否。在課程實施方面,法國發展出獨特的「學習節奏」模式。法國9月開學,在行事曆上被四個約十至十五天的假期隔成五個學習期間,形成「7-2節奏」周期,即上課七周後,休息兩周,已調整師生雙方的心靈與身體達到最佳的教學或學習狀態。
#根據(R. Tyler)的說法,「每一繼續的經驗雖建立在前一經驗之上,但應對同一題材作更深、更廣的處理。」請問這是課程組織中的哪一項規準?
(A)繼續性(continuity) (B)銜接性(articulation)
(C)順序性(sequence)
(D)統整性(integration)
👍詳解💙
順序性/程序性:加深加廣
繼續性:重覆出現,並無加深加廣
*類題:李老師是「自然與生活科技」領域的教師,他認為資料蒐集、分析與解釋的能力很重要,必須在不同學習的 階段予以強化。因此,李老師在每個單元的活動設計,都會將資料蒐集列入且不斷加深加廣蒐集的範圍,試 問李老師的課程設計是基於下列哪一種組織原則的考量?
(A)銜接性(articulation) (B)繼續性(continuity)
(C)統整性(integration)
(D)順序性(sequence)
類題解答說明:李老師覺得蒐集資料很重要,所以在每個單元都放了蒐集資料的活動
所以加深加廣的是學生蒐集資料的範圍不是指課程組織的原則
重點是蒐集資料的活動在各單元不斷的出現→(重複出現)~~~因此答案是B
(下面是阿摩裡面“陳雨謙”的分享表格)
| 泰勒(R.Tyler)提出課程組織的三個規準 |
1.繼續性:
指課程中包含的因素在不同的學習階段予以重複。
※看到繼續性→想到重複性。
※繼續性並未有加深加廣的涵義。
| 2.順序性(程序性): b.每一繼續的經驗雖建立在前一經驗之上,但應對同一題材做更廣更深的處理。 |
3.統整性:
指課程經驗橫向聯繫的水平組織,包話認知、技能、情意之統整與目的之統整。
※旨在統合分科分割所造成的知識支離破碎的狀態。
|
| 奧利弗(Oliver)提出課程組織的ABC | 1.繼續性 |
2.銜接性(相關性):
分成垂直銜接(即繼續性)及水平銜接(即相關性),指課程要素各方面的相互關係。
|
3.均衡性:
指不因強調、重視某部份教材,而抵銷、壓縮其他部分的教材。
|
翁斯坦(Ornstein)和宏金斯(Hunkins)認為課程設計須注意六個層面
|
1.範圍:
指內容取材的廣度與深度以及有關各層級的課程發展。
| 2.繼續性 | 3.順序性 |
4.銜接性(關聯性):
課程各層面的交互連結。可分成兩部分。
b.水平關係(EX:六年級國語和社會的關係) | 5.統整性 | 6.均衡性 |
補充1:
☆布魯納(J. S. Bruner)的螺旋課程的編製是屬於垂直組織的方式,並且符合繼續性和順序性兩種課程組織的規準。
補充2:
課程設計兩個組織原則:
1.垂直組織原則:即順序性,指對課程因素學習先後次序的安排。
規劃垂直組織原則有以下五個具體方向:
a. 由單純到複雜
b. 由熟悉到不熟悉 EX:自己的家→鄰居→社區→縣市→國家→世界。
c. 由具體到抽象 EX:數學先教加減後教乘除。
d. 由整體到部分 EX:學習注音符號的綜合教學法(認識語句→分析語詞→分析單字→分析符號→分辨聲調→習寫符號→練習拼音→綜合整理)。
e. 先決條件的學習優先 EX:游泳要先學打水、加減之前先學數數。
2.水平組織原則:即統整性,將學習者所學的概念、原理、原則關聯起來,使其成為有意義的整體。
原則大體分成三個方向:
a. 知識的統整
b. 學生經驗的統整
c. 社會的統整(社會關聯)
#依現行<強迫入學條例>之規定,身心障礙之適齡國民經鑑定後得予核定暫緩入學之最長年限為何?
(A)一年 (B)二年
(C)三年
(D)四年
👍詳解💙
強迫入學條例
第 12 條
適齡國民因殘障、疾病、發育不良、性格或行為異常,達到不能入學之程度,經公立醫療機構證明者,得核定暫緩入學。但健康恢復後仍應入學。
適齡國民經公立醫療機構鑑定證明,確屬重度智能不足者,得免強迫入學。
第 13 條
身心障礙之適齡國民,應經直轄市及縣 (市) 主管教育行政機關特殊教育學生鑑定及就學輔導委員會鑑定後,安置入學實施特殊教育。但經鑑定確有暫緩入學之必要者,得予核定暫緩入學,最長以一年為限,並應副知鄉 (鎮、市、區) 強迫入學委員會。
前項暫緩入學之核定基準、程序及其他相關事項之辦法,由直轄市、縣 (市) 主管教育行政機關定之。
暫緩入學:最長以一年為限→強迫入學條例
延長修業:最高兩年(國民中小學)→特殊教育學生調整入學年齡及修業年限實施辦法
#下列著作,何者屬於教育分析哲學的取向?
(A)《夏山學校》(Summerhill)
(B)《非學校化社會》(Deschooling Society)
(C)《民主與教育》(Democracy and Education)
(D)《教育的語言》(The Language of Education)
👍詳解💙
夏山學校/亞歷山大‧尼爾:談論進步主義開放教育必然提及典範。
非學校化社會/伊利奇:介紹伊利奇的生平、非學校化社會的概念、學校化社會的四種潛在課程迷思、非學校化社會的四種學習網路及對我國教育改革的建言,最後為本文的結論。
民主與教育/杜威:完整體現了一個將哲學、心理學結合社會實際發展的實用教育哲學體系,為杜威在教育領域的最經典之作。杜威同時也投身公眾議題、平權運動,是重要的社會評論家。
教育的語言/謝富勒:分析哲學家謝富勒(Israel Scheffler 1964:4)曾說「教育哲學的目的,在明顯的改善我們對教育的理解力,用以釐清我們的概念,以分析的方法,構成了學習與教學、品格與理論、教材和技能、可欲和適當的陶冶方法所關聯的信、論辯、假設和判斷。」
#有人認為學校教育的過程,是優勢階級巧妙地「再製」既存社會階級利益的不平等歷程。這種說法是屬於下列何種理論或學派的主張?
(A)交換理論(exchange theory) (B)系統理論(system theory)
(C)衝突理論(conflict theory)
(D)結構功能學派(structural functionism)
👍詳解💙
(自己背起來)
#下列對於「過程-結果的研究」(process-product research) 的說法是正確的?
(A)班級過程 (教學) 與結果 (學生行為) 之關係的研究 (B)學習過程 (學習) 與結果 (學生行為) 之關係的研究
(C)班級過程 (教學) 與結果 (師生互動) 之關係的研究
(D)班級過程 (師生互動) 與結果 (教學歷程) 之關係的研究
👍詳解💙
教育社會學兩大研究方法
教室俗民誌(教室人種誌)
|
「過程-結果」研究模式
| |
特色
|
l 以人類學觀點來探討教室中師生活動的新模式之一
l 基本概念:
1. 以師生在教室中的日常活動為研究的對象,試圖從中了解彼此互動產生的原委及其對教學成效的影響;
2. 認為師生日常的想法與行為具有主動性,須根據此等想法或行為,詮釋師生活動的意義;
3. 師生間交互作用的動態過程,有待相互磋商(即不斷交換意見,增進了解以達成共識)達成;
4. 注重師生在教學中的「對話」,並採擬情式的了解方式掌握其間的真實意義。
5. 採質的研究方法,如參與觀察、深度訪談、文件分析等方法著手。
|
l 基本假設:
1. 教師教學行為會直接影響學生學習行為,進而對學生學習成就產生影響
2. 教師教學行為、學生學習行為和學生學習成就均可以觀察或評量,並以量化方式處理。
l 特點
1. 將教師表現與教學效能加以連結比較,認為讓學生產生良好學習成果的才算是有效能的教學表現
2. 優點:
紀錄並量化教師與學生之教與學的關係,能區分有效能和無效能之教學行為
3. 缺點:
忽略教師特質及學生個別差異
|
類題
|
l (C)「過程-結果」與教室民族誌是教學社會學的兩大主要研究模式,以下有關此二者之敘述,何者不正確? (A)「過程-結果」研究模式偏向「量」的研究方法
(B)「過程-結果」研究模式為專注外在行為的研究 (C)教室民族誌注重知識層面的研究,較忽略情意層面 (D)教室民族誌是人類學觀點的研究,而非心理學觀點的研究
l (A)64.下列對於「過程-結果的研究」(process-product research) 的說法是正確的?
(A)班級過程 (教學) 與結果 (學生行為) 之關係的研究 (B)學習過程 (學習) 與結果 (學生行為) 之關係的研究 (C)班級過程 (教學) 與結果 (師生互動) 之關係的研究 (D)班級過程 (師生互動) 與結果 (教學歷程) 之關係的研究 | |
#格拉塞(Glaser)所提倡的教學模式包括四個要素:
A.教學評量
B.起點行為
C.教學目標
D.教學活動,而這四個要素的先後順序應該是下列哪一項?
👍詳解💙
Glaser「一般教學模式」(GMI):目標→起點行為→歷程→評鑑。
教學一般模式(教學目標-起點行為-教學活動-教學評量)是一種對教學設計、實施、評鑑和改進等程序的一般教學設計指導原則,把教學的基本歷程分為教學目標、學前評估、教學活動、教學評量等四部份。
在一般教學模式中,教師首先要決定學生須達到的教學目標是什麼,依據教學目標,訂定學生行為表現的判斷標準。再者教師要了解學生的各種學習特質、興趣、經驗和能力,思索學生哪些經驗需再調整,哪些能力需要再補充,此為學生起點行為的判斷,即為學前評估。
接下來教師可設計適性的教材,運用適當的教學方法、策略,指導學生做有效的學習,就是教學活動的安排。最後教師要透過教學評量,了解學生學習後的改變情形,以及了解自我達成教學目標的程度。
#依據「性別平等教育法」之規定,國民中小學每學期應實施性別平等教育相關課程 或活動至少幾小時?
(A)二小時
(B)四小時
(C)六小時
(D)八小時
👍詳解💙
環境教育、家庭教育、性侵害防治 每學年4小時
性別平等每學期4小時
#依據「環境教育法」之規定,高級中等以下學校所有員工、教師、學生均應於每年十二月三十一日以前參加環境教育幾小時以上?
(A)二小時 (B)四小時
(C)六小時
(D)八小時
👍詳解💙
第 十 九 條 機關、公營事業機構、高級中等以下學校及政府捐助基金累計超過百分之五十之財團法人,應於每年一月三十一日以前訂定環境教育計畫,推展環境教育,所有員工、教師、學生均應於每年十二月三十一日以前參加四小時以上環境教育,並於翌年一月三十一日以前,以網路申報方式向中央主管機關提報當年度環境教育執行成果。
前項環境教育,得以環境保護相關之課程、演講、討論、網路學習、體
驗、實驗(習)、戶外學習、參訪、影片觀賞、實作及其他活動為之。
#澎湖縣的學校如果以「2014澎湖海上花火節」作為學校課程設計的主題,那麼這是屬於哪一種主題設計?
(A)事件主題 (B)概念主題
(C)論題主題
(D)時令主題
👍詳解💙
1.概念性主題:跨兩學科以上的概念或通則。如經濟學的景氣循環與自然環境中水循環關聯的主題。
2.論述性主題:個人或社會共同關注的議題。如「貧窮」、「能源」、「藥物濫用」等。
3.事件性主題:以某一特定事件或活動為主題。如「花火節」、「潑水節」、「世運會」等。
A 69.澎湖縣的學校如果以「2014澎湖海上花火節」作為學校課程設計的主題,那麼這是屬於哪一種主題設計?
(A)事件主題 (B)概念主題 (C)論題主題 (D)時令主題
(A)事件主題 (B)概念主題 (C)論題主題 (D)時令主題
D 某校以「二ΟΟ四年雅典奧林匹克運動會」為「主題」進行教學,這是屬於哪一類主題?
(A)文學主題 (B)論題主題 (C)概念主題 (D)事件主題
A 某校以「影響氣候環境變遷的因素」為「主題」進行教學,這是屬於哪一類主題? (A)論題主題 (B)文學主題 (C)概念主題 (D)事件主題
A 某校六年級以「正視地球暖化問題」為「主題」進行教學,這是屬於哪一類主題? (A)概念主題(B)論題主題 (C)文學主題 (D)事件主題
#九年一貫課程中的「學習領域」指的是學生學習的主要內容,較接近以下哪一類的課程類型?
(A)核心課程 (B)相關課程
(C)廣域課程
(D)活動課程
👍詳解💙
九年一貫學習領域=廣域課程。
課程型態
|
原文(有時會考原文)
|
解釋
| 易考概念 |
| 分科(學科、科目)課程 | Separate-subject Curriculum | 以個別科目為單位的傳統課程。EX文、數學,體育。 | 1.特點: |
| 相關課程 | Correlated Curriculum | 多位某領域的教師共同討論之後,決定不採用統整課程的組織方式,不過仍然一起設計課程,但保有各自學科的主體性及架構。 | 1.最強調個別學科知識的系統性。 |
| 融合課程(合科課程) | Fused Curriculum | 將有關的科目合併成一個新的學科,而原來的學科不再單獨存在。 | 1. 減少分科支離破碎(但還未打破學科組織界線)。 |
| 廣域課程(廣博課程) | Broad-field Curriculum | 包含融合課程的概念,是一種統合個知識分支內各科目的方法。 | 1. 比融合課程涉及的領域範疇更廣大。 |
| 核心課程 | Core Curriculum | 以某一科目作為核心,其他學科的教材力求與此中心學科配合。 | 1.以社會需求為組織中心。 |
| 活動課程(經驗課程) | Activity Curriculum Experience Curriculum | 以兒童的生活為課程內容;以兒童的興趣、需求、能力來設計課程。 | 1.以學生(兒童)為中心,統合性最高,完全打破學科組織界線。 |
補充1:
學科中心<----------------------------------------->學生中心
分科 相關 融合 廣域 核心 活動
分化<------------------------------------------------>統整
分科 相關 融合 廣域 核心 活動
※口訣:粉香濃郁心動→分相融域心動,又香又濃的食物容易心動><
補充2:
核心課程和廣域課程都打破學科界線,很容易搞混,但是記得核心的統整性大於廣域,而且核心是以社會需求為組織中心,考試時大概就不會選錯了喔〜
例題2-1:
下列何種課程組織型態不受學科界線所限制?
(A)核心課程(corecurriculum)
(B)相關課程(correlatedcurriculum)
(C)廣域課程(broad-fieldscurriculum
(D)融合課程(fusedcurriculum)
答案:A (金門縣97學年度國民中學正式教師暨代理代課教師甄試筆試)
※此題出的不好,因為A、C都可以,但是依統整性程度而言,選A比C來的更恰當,但是即使是A,也沒有"完全打破"學科界線,只是比其他三個選項符合,"完全打破"學科界線的只有"活動課程"。
例題2-2:
「打破學科界限,注重社會需求,以生活為中心,可充實兒童生活知能並提升其社會適應能力」。以上這一段話是 屬於哪一種課程之描述?
(A)單元課程
(B)核心課程
(C)潛在課程
(D)廣域課程
答案:B ( 98學年度台北縣國小特教試題)
補充3:
學科課程和經驗課程的比較如下表格:
| 學科課程 |
經驗課程
|
| 以學科為中心 | 以學生為中心 |
| 以教材內容的教學為主 | 強調學習者全面發展 |
| 題材的選擇及組織在教學情境發生之前 | 題材是由所有的學習者在學習情境中合作選擇和組織 |
| 由教師代表權威控制 | 由學習者在學習情境中與他人合作控制 |
| 強調學習情境的一致性,並且盡可能獲得齊一的學習結果 | 強調學習情境的變化,學習結果也要有變化 |
| 教育被視為等同於學校教育 | 教育被視為連續的心智成長過程 |
看完以上的說明,下面題目根本簡單
例題3-1:
有關學科課程和活動課程特點的說明以下何者為正確?
(A)學科課程將教育視為連續的心智成長歷程
(B)學科課程的學習評量著重創造性的表達
(C)活動課程強調依照兒童心理順序來安排課程
(D)活動課程主張事前備課必須具有嚴密邏輯次序
答案:C (高雄市104年度國小教師聯合甄選)
正確修正:A→活動課程B→活動課程D→學科課程
例題3-2:
有關學科課程和活動課程特色的敘述,下列何者錯誤?
(A)學科課程以教材內容教學為主,活動課程強調學習者的全面發展
(B)學科課程題材的選擇和組織在教學前進行,活動課程則是在學習中發生
(C)學科課程認為科目等同於課程,活動課程主張教育是連續的心智成長過程
(D)學科課程強調學習情境及結果的變化性,活動課程希望學習情境和結果的一致性
答案:D (99年台北縣國小一般類組及英語組)
正確修正:D相反過來就對了〜
#下列何種課程較易與現實生活脫節?
(A)合科課程 (B)分科課程
(C)相關課程
(D)廣域課程
👍詳解💙
分科課程範圍最小
#下列敘述何者為「課程即經驗」的主張?
(A)重視教科書的發展 (B)視學生為學習的中心
(C)課程是一系列目標的組合
(D)強調須先計畫的觀點
👍詳解💙
(無詳解)
#下列哪一個題目的難度值(P),代表該題對學生而言,是最困難的?
(A).20 (B).50
(C).90
(D)1.00
👍詳解💙
難度值(P)→Pass 。通過率越低(.20),表示越難。
難度為高分組&低分組答對的百分比相加除以二
難度為高分組&低分組答對的百分比相加除以二
所以,難度數值越低,表示答對人數越少(不論高低分組),所以最困難的就是難度數值最低的
#以下課程設計的來源是泰勒 (Ralph Tyler) 所主張的?
(A)科學、社會、知識 (B)學科、社會、學習者
(C)社會、科學、學習者
(D)學科、社會、科學
👍詳解💙
泰勒認為課程目標的來源不外三個途徑,或者說,可以由三個方向去尋找
1)學習者本身
2)當代校外生活
3)學科專家的建議
#認為學生生而具有許多潛能,應由學生掌控自己的學習步調,是屬於哪一種心理學派的主張?
(A)完形心理學 (B)行為學派
(C)認知學派
(D)人本心理學
👍詳解💙
人本主義教育思想的四種理念:
1.個人有絕對的自由
2個人有選擇的權利
3.個人對自己的負責
4.人有超越自我的潛能
(張春興)
#三層級的方法 (the three-tiered approach),類似台灣所稱三級預防,旨在預防紀律的問題。三級預防中,為10%至20%處於危險的學生,設計特別的經營方案,這是屬於哪一層級的預防?
(A)一級預防 (B)二級預防
(C)三級預防
(D)特殊預防
👍詳解💙
所謂的校園三級防治:第一級是教育宣導;第二級是介入處理;第三級是追蹤輔導。

#下列哪一項為應用「行為契約」的時機?
(A)用於個別學生以改變不被接受的行為 (B)當學生團體在全部達成期望的行為後將被獎勵
(C)用於一群學生中來創造出共同的期望
(D)當學生表現出期待的行為後,學生個人或團體會贏得代幣
👍詳解💙
*行為契約用在個人
行為契約:
在進行行為治療之前,由患者(個別)與治療者協議出一份契約,通常是用書面的方式,契約的內容通常是明確規定一個療程的目標,方法與步驟,具体說來如下﹔
(a)目標行為的清晰陳述。
(b)數據收集的方法。
(c)所使用的強化物,強化物發放的時間,誰來發放。
(d)潛在的問題及解決的方法。
(e)獎勵或處罰的條款。
(f)檢查進步的時間表。
(g)所有內容的簽署以及達成協議的日期。
(a)它保証所有涉及到的人都同意目標的程序,並在治療階段不會忽視
它。
(b) 由于從行為上具体說明了目標,契約也保証了實施程序的過程中,
所有人在如何接近目標上能獲得一致意見。
(c )契約從時間、精力和經濟上提供了有關的程序,對患者產生真實的
估計價值。
(d)契約的簽署有助于保証所有人能充滿信心地去執行某一個具体的程序。
比較: 行為改變技術 (行為塑造法)
比較: 行為改變技術 (行為塑造法)
行為塑造法 ( Rehavior Shaping Therapy )。
採用工具制約使之培育和養成新行為形成的一項療法﹔
第一、 由治療者與老師、家長一起確定最終要達成的目標行為。
第二、 選擇為實現最終目標所需塑造的〝靶行為〞。
第三、 確定行為塑造的起點。
第四、 設計逐漸逼近目標應採取的步驟。
第五、 安排達到每一子目標的有效強化物或獎勵。
#庫寧(Jacob Kounin) 認為,有效能的班級經營者具有「轉換順暢」(transition smoothness) 的能力,下列哪一項對於「轉換順暢」現象的敘述是正確的?
(A) 轉換順暢就是有能力去經營一節課的活動
(B)大約有5%的班級時間是用在課堂中的轉換
(C)主要的轉換發生在輪流發言
(D)成功的轉換經營重要的是增加學習時間及減少不當行為
👍詳解💙
順利轉換(smooth transition)
轉換是從某個活動轉變到另一活動,順利轉換是在轉換中沒有任何的阻礙或不順,否則會造成缺口或間斷。
Rosenshine(1980)估計約有百分之十五的班級時間是花費在轉換上的。
轉換的發生,也許是:1.學生在座位上,但科目或活動變了;2.學生離開座位參加班上別處的活動;3.學生從班級某位置回到座位上;4.學生離開班級到學校的別個地方;5.學生回到班級.
Jones and Jones (1990)提出下列有效轉換的可能做法:
l 安排班級以利移動:班級的安排應使你和學生可自由移動而不會干擾到正在工作的同學;
l 製貼當日行程,思考每個可能的轉換:貼上行程可減少學生的混亂。
l 教具教材事先備妥:以保證不會干擾上課,而且活動可順利進行;
l 不要讓學生分心,直到你清楚說明下個活動:通常教師會允許班級在活動間的空白時段或準備下個活動時稍微亂一下,然而如此一來要重新引起學生的注意就需花費大量的精力和時間了。
l 巡視班級並注意個別學生的需求:巡視時可注意到可能擴張為重大問題的細微煩擾。
l 提醒學生下個活動的重要程序:復習一下標準程序或討論一下下個活動獨特的程序對順利的轉換有幫助,因為學生知道自己應做什麼。
l 發展轉換活動:有趣的活動可協助學生順利轉換,例如午餐時﹑體育課或下課等,可避免重大的干擾。
#葛溫和曼德勒(R. L. Curwin & A. N. Mendler)的尊嚴管理理論,提出三層面的管理模式,其中與個別學生重新協商契約,實施與監控計畫,必要時並加以修改,或使用有創意的策略。這是以下哪一個層面的管理模式?
(A)解決層面
(B)預防層面
(C)支持層面
(D)行動層面
👍詳解💙
主要概念(引自單文經等譯,2004)
(一)班級經營應該是以學生為中心的、民主的與以責任為基礎。
(二)教師應當使用下列七項基本的行為原則:
1、努力進行長期行為的改變,而非短期快速的矯正。
2、中止無效的做法。
3、公平對待,而非使用一體適用的方式。
4、使規則產生真實的意義。
5、以身作則示範學生所期望的行為。
6、相信責任遠比服從更為重要。
7、有尊嚴地對待學生。
二、尊嚴管理的四項基本哲學原則(整理自單文經等譯,2004)
(一)以學生為中心
1、教師必須傳達溫馨的感覺,及營造讓學生學會負責與充滿被鼓勵的環境。
2、教師適當的使用幽默及欣然接受學生的回饋等方式。
(二)強調民主的氣氛
1、學生參與訂定班規。
2、鼓勵學生提出教師行為的適當期望。
3、提供學生選擇的機會,讓學生體驗到該選擇所產生的後果,學習責任感。
(三)教師必須避免使用威權的態度來對待學生。
(四)強調責任模式,而非服從模式。
****三層面的管理模式****
1、預防層面-預防紀律問題的做法
(1)了解自己(教師)與學生
(2)表達教師真正的感受
(3)對變通方案具有豐富的認識
(4)制訂與實施社會契約
(5)減低壓力
2、行動層面-當產生紀律問題時的做法
(1)選擇最適切的變通處分並執行
(2)收集資料
(3)避免權力紛爭
3、解決層面-與個別學生重新協商契約
(1)找出為了預防其他問題所必須做的事
(2)發展彼此同意的計畫
(3)實施與監控計畫,必要時進行修改
(4)在必要時使用創造性的策略
(五)學生暴力、攻擊與敵意
1、教師要以關懷的角度來對待學生。並當學生輕蔑教師與同儕的時候,教師都能有尊嚴地回應,傳遞非暴力的訊息。
2、教師要以價值觀念為基礎,而不是以賞罰為基礎。
3、教師應記住學生的名字與透過使用問卷調查、個別訪談等方式,認識學生的好惡與優缺點。
4、教師應該嘗試參加學生的校園活動,多與他們互動。
5、儘量減少學生的學習挫折感。
6、教師都應儘可能地善用幽默,但不可以學生作為取笑的對象,可以將教師對自身缺點與錯誤的自我解嘲。
7、零容忍政策,對學校社群傳達絕不寬容暴力與攻擊行為的強烈訊息。
四、理論的優缺點(整理自單文經等譯,2004)
(一)優點
1、在小學、國中與高中的班級都相當可行。
2、注重學生尊嚴而協助其恢復希望的主張,值得讚賞。
3、教師不必保留違反行為或規則的詳細記錄。
4、提到處理不當行為,與學生產生暴力、攻擊與敵意處理方式的可能性。
5、為紀律的教導,而非紀律的灌輸。
(二)缺點
1、有些教師難以適應學生為自己與教師制訂規則、再決定教師破壞規則時的處分的觀念。
2、當教師在某方面遭受尊嚴時,教師能維持尊嚴的程度。
3、不以相同的方式對待每個人,還能維持公平,值得再商榷。
#以下對於「果斷紀律法」(assertive discipline)的檢討下列哪ㄧ項是正確的?
(A)研究證明果斷訓練是少有效用的
(B)著重學生的人格而不是學生的行為
(C)可有效教導學生誠實或是為什麼不能說謊
(D)只能短暫的停止不當行為,無法轉化到其他情境或場域
👍詳解💙
#有關「學校本位課程發展」特徵的陳述,以下哪一項陳述「不正確」?
(A)課程是教育情境與師生互動的過程與結果
(B)教師是課程的研究者、發展者與實施者
(C)所有課程利害關係的人士,均有參與課程發展的權責
(D)課程可以在事前做好詳細、完善的計畫
果斷紀律強調的是一致性的界定清楚良好的行為,並在行為產生後,對理想行為進行獎勵,對非理想行為進行懲罰,但是有幾個問題:
1. 強調教室規則的獎懲會產生時間的浪費,而且這樣的浪費經常發生。
2. 一致性的獎懲雖然值得稱許,但文化間的差異,可能導致對學生的傷害。另外,公開獎勵也可能使學生不舒服的情形。
3. 果斷紀律使得老師是教室中的主導者,沒有考慮到孩子獨特性,喪失發展學生責任感和理解『規則是有效教學的重要基礎』。
4. 果斷紀律是『支持行為的管理,以貶低自我最為終極目標』。『透過權力果斷強制理想行為,而不是在培養道德倫理的目的中,使孩子們根深蒂固發展負責的行為。
5. 紀律是被教導的?學生學會的?還是教師強加的呢?為了避免後者,應給學生更多機會,在週遭行為中,做出自己的選擇。而教育工作者也必須營造環境,使學生學習對自己的行為後果負責。而不是僅僅避免處分。
#有關「學校本位課程發展」特徵的陳述,以下哪一項陳述「不正確」?
(A)課程是教育情境與師生互動的過程與結果
(B)教師是課程的研究者、發展者與實施者
(C)所有課程利害關係的人士,均有參與課程發展的權責
(D)課程可以在事前做好詳細、完善的計畫
👍詳解💙
構成要素:
#下列哪一個課程設計者的自我描述,蘊含其可能邀請學生參與課程設計的決定過程?
(A)課程是學生旅行的山路,我是經驗豐富的嚮導
(B)課程是生產過程,學生是礦石,我是技巧熟練的技師
(C)我贊同銀行的譬喻─學生是出納台,我是存款人
(D)學生是等待點燃的火種,我的工作是提供燃燒的環境
#王老師應用R. Dreikurs的目標導向型理論,如果學生說謊,他必須公開澄清和道歉,如果學生破壞公物,他必須負責修理完好。王老師是應用以下何種班級經營技巧?
(A)自我負責
(B)自然懲罰
(C)果斷處理
(D)邏輯的結果
*當根據德瑞克斯(Rudolf Dreikurs)的目標導向模式,無論學生展現何種目標導向,在避免增強錯誤目標之後,老師都需要想辦法: (A)獎勵學生(B)認可學生(C)處罰學生(D)讚美學生
*以下四項情境及處理何者符合「邏輯結果」的輔導原則之應用?
#主張課程要提供偉大著作,教學生學習真理的是哪一種哲學觀?
(A)精粹主義
(B)永恆主義
(C)實驗主義
(D)進步主義
#下列有關多重及重度學生智力評量的敘述何者錯誤?
(A)多重障礙者常因感官、肢體、中樞神經等障礙,而影響智力測驗的表現
(B)評量者可調整標準化測驗其他方式來評估多重與重度障礙學生的認知能力
(C) 可利用多元評量的方式,來取代單一的標準化測驗,會較為客觀
(D)對多重與重度障礙的學生來說,障礙程度越重就越不適合進行標準化智力測驗,所以我們無從了 解他們的認知功能表現為何
#齊老師認為班上的學生平常太缺乏思考的習慣,所以出一些垂直思考的題目讓學生練習,下列何者 屬於垂直思考?
(A)要從台灣到金門時,思考能搭的交通工具有哪些。
(B)地上是潮溼的,所以列舉出「早上下雨」、「洗車」、「漏水」等原因
(C)早上下雨,所以推論地上是潮溼的。
(D)原本預定好的野餐行程取消,列舉出至少五種的可能原因。
#小乖是一位患有先天性成骨不全症(俗稱玻璃娃娃)的國中生,導師希望班上同學能多認識她的狀 況而作了以下的介紹,請問老師說的哪一項是錯誤的?
(A)小乖容易有骨折的狀況。
(B)常見合併症狀之一是聽覺障礙。
(C)玻璃娃娃的男女患者比率約為 6:1 。
(D)每一個患者骨骼變形的嚴重度都不同。
關於生活適應能力的評量測驗:徐亨良所編的「適應行為量表」及王天苗所編的「生活能力適應檢核手冊」。
測驗名稱: 視覺障礙學生圖形認知發展測驗
*適用對象6~15歲視覺障礙學齡兒童
*可團測
迴避制約(avoidance conditioning):
逃脫學習(escape learning):
二者的異同
(一)相同處:負增強(negative reinforcement)指任何一種刺激,當個體表現出某種反應之後(或同時),使負增強物「消失」,且對該反應產生強化作用,包括迴避制約(avoidance conditioning)與逃脫學習(escape learning)。
(二)相異處:迴避制約是嫌惡刺激尚未出現時就逃離現場,個體沒有接受到嫌惡刺激,人類的學習以迴避制約為主;而逃脫學習是在嫌惡刺激出現後才逃離現場,個體有接受到嫌惡刺激,動物學習以逃脫學習為主。
學校本位是「情境模式」,課程發展與計畫要隨著「情境」修正及計畫,無法在事先全盤考量
*情境模式的課程設計-史克北Skilbeck
課程設計與發展置於社會文化架構中,學校教 師藉由提供學生瞭解社會文化價值、詮釋架構
和符號系統的機會,改良及轉變其經驗。
構成要素:
1分析情境
2擬定目標
3設計教與學的課程方案
4詮釋及實施課程方案
5評估及評鑑。
#下列哪一個課程設計者的自我描述,蘊含其可能邀請學生參與課程設計的決定過程?
(A)課程是學生旅行的山路,我是經驗豐富的嚮導
(B)課程是生產過程,學生是礦石,我是技巧熟練的技師
(C)我贊同銀行的譬喻─學生是出納台,我是存款人
(D)學生是等待點燃的火種,我的工作是提供燃燒的環境
👍詳解💙
B、C學生是被動學習
*後現代課程 = 多元化 教育即旅途 (旅途→多遠)

D學生是被教師引導的學習(類鷹架)
A學生較有自決空間,通往目的地的山路也許有許多,教師負責帶領他們抵達終點
*後現代課程 = 多元化 教育即旅途 (旅途→多遠)
現代化課程強調課程的本質是價值中立且經驗客觀的,而後現代課程是對現代化課程的反省和超越。後現代主義在教育上強調提升學習者的自我意識比獲取客觀知識更為重要,必需要尊重學生的個體意識及其主體性,教學應該是師生交互作用,而共同完成價值創造的過程。(周佩儀,1999)
後現代課程研究重視了人的存在和體驗,主張自我意識的提升,和個性的解放,重視差異性,強調個體意識的主動性、創造性,知識的持續發展性和個體的解釋性。關注學習者的生活世界、存在經驗,反對傳統課程過分的計劃性、教條性,提出重視課程作為一種學習經驗的方面,加強學習中的對話和反思,使課程成為不是傳遞所知道的而是探索所不知道的知識的過程。只有這樣,學習者才是活生生的存在而不是習慣於被控制的。(王紅宇;1995;張文軍;黃永和,民90)
#王老師應用R. Dreikurs的目標導向型理論,如果學生說謊,他必須公開澄清和道歉,如果學生破壞公物,他必須負責修理完好。王老師是應用以下何種班級經營技巧?
(A)自我負責
(B)自然懲罰
(C)果斷處理
(D)邏輯的結果
👍詳解💙
1.德瑞克斯建議提供「邏輯的結果」以幫助制止不良行為,刺激適當行為的產生。
2.所謂「邏輯的結果」就是緊跟著某一特定行為而出現的後果,但並不是一種「懲罰」。「懲罰」是老師對不良行為學生所採取的報復行為,以對學生顯示誰是老大。懲罰的結果可能會引起報復,並讓學生感覺到他們有權利以牙還牙。然而「邏輯的結果」是行為後面跟隨的自然與必然作用,絕非老師的私人武器。
3.教師應該允許學生自己選擇自己的行為,讓他們了解什麼樣的行為將會跟隨什麼樣的結果。好的行為帶來酬賞,不好的行為總是招致不愉快的結果。如果一個學生沒有按時教作業,那麼他仍舊得利用課餘時間補完。
邏輯的結果必須讓學生能了解、解釋、與決定,同時必須持之以恆的執行才會奏效。如果教師只在心情不好時才使用,或只對某些學生使用,就不符合邏輯的結果之原則,施行的成效也會打折。
*當根據德瑞克斯(Rudolf Dreikurs)的目標導向模式,無論學生展現何種目標導向,在避免增強錯誤目標之後,老師都需要想辦法: (A)獎勵學生(B)認可學生(C)處罰學生(D)讚美學生
*以下四項情境及處理何者符合「邏輯結果」的輔導原則之應用?
(A)小明食用午餐時打翻食物,老師要求小明負責清潔善後
(B)小明在教室打球把玻璃窗打破了,被老師罰抄寫課文
(C)小明不讀書不寫功課,考試成績不及格
(D)小明雨天不帶雨具,結果全身淋濕了
1. 鼓勵代替稱讚-- 教師應用更多鼓勵提升學生的信心、自尊,少用稱讚/外在利益方式,多用鼓勵(肯定學生的能力表現、認同學生工作表現)
2. 使用邏輯後果代替處罰-- 處罰會導致學生的怨恨、報復或退縮,不是處理不當行為的好方法
#主張課程要提供偉大著作,教學生學習真理的是哪一種哲學觀?
(A)精粹主義
(B)永恆主義
(C)實驗主義
(D)進步主義
👍詳解💙
精粹主義主張要在舊有知識中去蕪存菁,最後回歸基本學科,因為這是學習知識的基礎(讀寫算)
永恆主義主張經典能傳承至今,必定有其過人之處,所以要閱讀經典(偉大著作),以學習真理
#下列有關多重及重度學生智力評量的敘述何者錯誤?
(A)多重障礙者常因感官、肢體、中樞神經等障礙,而影響智力測驗的表現
(B)評量者可調整標準化測驗其他方式來評估多重與重度障礙學生的認知能力
(C) 可利用多元評量的方式,來取代單一的標準化測驗,會較為客觀
(D)對多重與重度障礙的學生來說,障礙程度越重就越不適合進行標準化智力測驗,所以我們無從了 解他們的認知功能表現為何
👍詳解💙
(A)要從台灣到金門時,思考能搭的交通工具有哪些。
(B)地上是潮溼的,所以列舉出「早上下雨」、「洗車」、「漏水」等原因
(C)早上下雨,所以推論地上是潮溼的。
(D)原本預定好的野餐行程取消,列舉出至少五種的可能原因。
👍詳解💙
垂直思考法與水準思考法之比較
垂直思考法
|
水平思考法
|
連貫性
|
不連貫性
|
滿足方案、處理方式
|
問題角度、概念本身
|
尋找答案
|
尋找問題(看法)
|
既有相關範圍
|
非法入侵機會
|
已建好模型中前進
|
改變方向;另闢蹊徑
|
分析性、選擇判決
|
啟發性、引發新想法
|
否定(強調想法不能用原因)
|
正面想看看這想法怎麼用
|
理由至上
|
不須正當理由
|
(A)小乖容易有骨折的狀況。
(B)常見合併症狀之一是聽覺障礙。
(D)每一個患者骨骼變形的嚴重度都不同。
👍詳解💙
#林老師在上資源班國文課時,學生學習生字時會由老師先示範一遍,此時學生必須看著老師示範, 之後學生跟著老師一起書寫,並唸出筆畫名稱,這是那一種教學方法?
(A)口語提示法
(B)多感官學習法
(C)工作分析法
(D)建構式教學法
(A)口語提示法
(B)多感官學習法
(C)工作分析法
(D)建構式教學法
👍詳解💙
多感官學習分成四階段
(一)多感官學習單字──學生選要學的單字後由教師寫在紙上,學生用手指在紙上模仿寫字,寫出來老師及唸出此字提供學生聽刺激,反覆練習到學生不必看示範字卡也能自己寫出字來。熟練的字卡可放在字卡盒內,以備將來寫作時運用。
(二)視聽覺並用──練習單字當老師寫出新的單字時,學生看著字卡,寫出字並唸出聲。
(三)視覺學習──學生在學單字時只需看著老師的字卡,在寫此單字前自己在心中反覆練習,學生在此階段即可以開始閱讀。
(四)認字學習──學生可以利用所學的單字辨識新單字和已經學會的字之相似部分。因此,對單字字型的概念可以類化到其他閱讀方面。
題目中有書寫且唸出故為多感官學習
#小華是一個視障生,他的優眼視力只剩下 0.1,且有雙側視野缺損,在學校考試時,常常需要利用 擴視機作答,醫生為了評估其障礙程度,應該選擇哪樣評量工具,以了解他的認知功能?
(A)視覺動作整合發展測驗
(B)中華視障適應行為量表
(C)視障生生活能力適應檢核手冊
(D)視覺障礙學生圖形認知發展測驗
(A)視覺動作整合發展測驗
(B)中華視障適應行為量表
(C)視障生生活能力適應檢核手冊
(D)視覺障礙學生圖形認知發展測驗
👍詳解💙
關於視覺功能的評量測驗:台大醫院復健科職能治療組編有「視覺-動作整合發展測驗」。
關於認知發展的評量測驗:杞昭安所編製的「視覺障礙學生圖形認知發展測驗」。
測驗名稱: 視覺障礙學生圖形認知發展測驗
★本測驗共分為五個分測驗:
1.圖形辨別:對圖形異同的辨認能力
2.補充圖形:圖形的完整性恆常性的補充能力
3.圖形關係:對圖形彼此間關係的認知能力
4.圖形系列:對圖形變化順序的推理能力
5.圖形系列關係:對圖型變化及彼此間存在的關係之辨認能力
★ 評量學齡兒童對圖形認知與圖形的推理能力,並作為篩選學齡兒童是否具有智力上的障礙。
*可團測
#智商與學業成績有因果相關存在,求得其相關係數為.70,請問智商可以預測學業成績多少?
(A)70%
(B)49%
(C)83.6%
(D)30%
(A)70%
(B)49%
(C)83.6%
(D)30%
👍詳解💙
判定係數=決定係數(可預測) =R^2 (r的平方)
相關係數 =r
R^2=r^2
故本題來說,智商大約 (0.7)^2 可以被解釋, 1-(0.7)^2 不能被解釋
#學校依據自己所形塑的願景與目標發展出一系列課程。這系列課程性質下列何者較不正確?
(A)學校核心課程
(B)學校層級課程
(C)學校特色課程
(D)學校本位課程
(B)學校層級課程
(C)學校特色課程
(D)學校本位課程
👍詳解💙
*核心課程→以社會需求、問題為組織中心
依朗思柏理(J.H. Lounsbury)和法爾斯(G.F. Vars)的定義:「核心課程是一種課程組織的形式,通常要用一段很長的時間來教學,而教學的內容則強調直接與學生有關的問題上面」,可以找到核心課程所獨具的特點如下:
1.核心課程是由所有學生所共同必修的課程所組成。
2.核心課程融合了一些不同的學科而成。
3.核心課程的內容是跨越各學科領域的一些生活上的問題,因而採用問題解決法(problem-solving)來進行教學。
4.核心課程通常把二至三節課組成一個上課區段時間,由一位核心教師(core teacher)及數位資源教師(resource teachers)共同進行教學。
5.核心課程鼓勵教師與學生共同計畫。
6.核心課程提供學生必要的指引。
#同一種學習教材可以產生不同的學習效果,達成不同的學習目標。這是屬於課程選擇的什麼原則?
(A)效果原則
(B)彈性原則
(C)經濟原則
(D)適當原則
(A)效果原則
(B)彈性原則
(C)經濟原則
(D)適當原則
👍詳解💙
效果原則 所提供的學習經驗,必須使學生由於實踐該目標的學習行為,而獲得滿足感與成就感。
彈性原則 指為許多特定的經驗可以達到同一目標,特別是學校課程應該幫助所有學生學習,儘管同一班級的外在條件相同,但班上的學生可能會有不同的學習經驗
經濟原則 其意指為同一學習經驗通常可以產生不同的結果,有好有壞,因此課程設計人員在進行課程選擇時,必須考慮到可能的附學習或潛在課程的影響,達成範圍寬廣的多個課程目標,以合乎經濟性,使同一個學習經驗可以達成多個課程目標。
#下列何者學生權益不屬於教育基本法第八條之國家應予保障之範圍?
(A)學習權
(B)受教育權
(C)教育選擇權
(D)人格發展權
(A)學習權
(B)受教育權
(C)教育選擇權
(D)人格發展權
👍詳解💙
學習權、受教育權、身體自主權及人格發展權,國家應予以保障,並使學生不受任何體罰及霸凌行為,造成身心之侵害。
口訣:人人學瘦身
人人(人格發展權)
學(學習權)
瘦(受教育權)
身(身體自主權)
*類似題
家長擁有教育選擇權,其法源根據為何?
(A)《國民教育法》
(B)《教育基本法》
(C)《教科書修訂條例》
(D)《師資培育法》
(A)《國民教育法》
(B)《教育基本法》
(C)《教科書修訂條例》
(D)《師資培育法》
#對於一名重度智障A姓學生不斷以手打自己身體時,治療者給予A姓學生不喜歡的電擊,如果手部放下 後雙手相握,治療者即移除電擊,此種作法稱為?
(A)逃離制約(escape conditioning)
(B)躲避制約(avoidance conditioning)
(C)隔離(time out)
(D)交互抑制(reciprocal inhibition)
(A)逃離制約(escape conditioning)
(B)躲避制約(avoidance conditioning)
(C)隔離(time out)
(D)交互抑制(reciprocal inhibition)
👍詳解💙
迴避制約(avoidance conditioning):
迴避制約的實驗中,狗在聽到一個聲音之後,要學會跳過一個柵欄,去躲避電擊,意指受試者作出某些反應可以取消一個即將來臨的嫌惡刺激,日常生活中的迴避制約,例如:看到紅燈就停下來為避免被開罰單,但有些迴避制約是不適應的行為,例如:恐懼症(phobia)。
逃脫學習(escape learning):
在逃脫學習(escape learning)的實驗中,老鼠學習去按一個桿以停止繼續接受電擊,意指受試者做出某些反應可以停止一個已經在進行的嫌惡刺激,例如:受試者在大太陽的底下熱的不得了,躲到騎樓避暑。
二者的異同
(一)相同處:負增強(negative reinforcement)指任何一種刺激,當個體表現出某種反應之後(或同時),使負增強物「消失」,且對該反應產生強化作用,包括迴避制約(avoidance conditioning)與逃脫學習(escape learning)。
(二)相異處:迴避制約是嫌惡刺激尚未出現時就逃離現場,個體沒有接受到嫌惡刺激,人類的學習以迴避制約為主;而逃脫學習是在嫌惡刺激出現後才逃離現場,個體有接受到嫌惡刺激,動物學習以逃脫學習為主。
#下列哪一選項針對身心障礙學生學習階段的敘述較為正確?
甲、工作分析是在習得階段常被應用的教學策略
乙、部分參與原則是在類化階段常被應用的教學策略
丙、維持階段應逐步褪除提示,增進學生技能的獨立表現
丁、流暢階段可以提供同儕支持策略,增進學生技能的精熟度
甲、工作分析是在習得階段常被應用的教學策略
乙、部分參與原則是在類化階段常被應用的教學策略
丙、維持階段應逐步褪除提示,增進學生技能的獨立表現
丁、流暢階段可以提供同儕支持策略,增進學生技能的精熟度
👍詳解💙
許天威師 特導p.407~408
學習階段:
一、獲得期/習得期:此階段任務為「避免錯誤」,不必要求反應完全正確。
二、維持期:提供日常生活中可練習的機會,目標擺在「熟能生巧、多次練習」。
可逐漸褪除協助指導與增強,讓學生學習自我控制。
三、流暢期/熟練期:加強「速度&品質」。
四、類化期:提供學生在「不同情境」下練習。
(三&四階段:視情況調整教學結構型態。例如學生在類化時產生混淆,教師給予較多協助與結構性教學。若學生可維持該技能反應,則可逐漸褪除協助。)
#杜威(J. Dewey)主張:「哲學是教育的普遍原理;教育是哲學的實驗室。」據此可知其認為教育與哲學應有何種關係?
(A)主從宰制的關係
(B)互動校正的關係
(C)全體與部分的關係
(D)實然與應然的關係
(A)主從宰制的關係
(B)互動校正的關係
(C)全體與部分的關係
(D)實然與應然的關係
👍詳解💙
以「原理」和「實驗」的關係來看,兩者即符合「互相校正」。
原理(哲學)提供了規則、依據和方向,
實驗(教育)則不斷驗證原理(哲學)是否為真(理)。
#學校每年度所舉辦的運動會或體育表演會,它是屬於哪一類的課程?
(A)顯著課程
(B)潛在課程
(C)虛無課程
(D)懸缺課程
(A)顯著課程
(B)潛在課程
(C)虛無課程
(D)懸缺課程
👍詳解💙
解釋名詞》
名 詞
|
意 義
|
實 例
| |
顯著課程
|
正式課程
|
為預定、計畫、意圖的課程
|
科目、日課表
|
非正式課程
|
較為活動性、非固定、可靈活調整
|
朝會、演講、比賽、課外活動
| |
潛在課程
|
學校課程中,為一種非預期、非計畫知識、價值、
規範或態度;較屬於情意,“附學習”
|
意識型態
Apple,1996《意識形態與教育》
| |
懸缺課程
|
「當教而未教」,遺漏知識、能力或態度
|
228;Eisner,1979《學校課程的設計與評鑑》
| |
空白課程
|
為刻意留白之課程,可彈性運用
| ||
補充
|
聯課活動
|
配合正課具有整個聯絡計畫的活動
|
種類:自治活動、學術..、藝能..、社會..
|
同位課程
|
3/4相關課程,1/4活動課程,兼顧系統知識與兒童需要及興趣
| ||
空無課程
|
學校中應有而未有的課程
|
Eisner
| |
未置課程
|
有意不教的
|
#領導者不但重視工作的完成,也注意成員的需求,鼓勵彼此合作,在相互信賴與尊重中為達成目標而努力。這屬於哪一種領導型態?
(A)高關懷高倡導
(B)低關懷高倡導
(C)高關懷低倡導
(D)低關懷低倡導
(A)高關懷高倡導
(B)低關懷高倡導
(C)高關懷低倡導
(D)低關懷低倡導
👍詳解💙
雙層面領導行為研究:最具代表的為Ohio州立大學企業研究中心(The Bureau of Business Research)研究團隊從事的領導行為相關研究。該研究團隊並發展設計出「領導者行為描述問卷」(LeaderBehavior Description Questionnaire, LBDQ)。經因素分析,LBDQ可測量領導行為的兩個層面:倡導(initiating)與關懷(consideration)。強調領導行為非單一層面,而是二層面之連續、交互運用歷程。依照倡導與關懷程度的高低,可將領導型態分為四種:
① 高倡導高關懷、
② 高倡導低關懷、
③ 低倡導低關懷、
④ 低倡導高關懷(Halpin & Winer,1957)。
領導方式可分為四類:
一、 高倡導高關懷:這種領導方式,領導者固然對工作重視,但對部屬的需要也很關懷,鼓勵上下合作,在大家相互信任與彼此尊重的氣氛中工作。
二、 高倡導低關懷:此一領導方式,領導者對工作最關心,但對部屬的關心行為最少。
三、 低倡導高關懷:這種領導方式,領導者重視工作人員的需要,勝過工作的要求。
四、 低倡導低關懷:此一領導方式,領導者對於員工的工作與需要都漠不關心。
Ohio州立大學研究團隊之研究結果得到:「關懷」行為對教師的工作滿意、士氣等有顯著的關係,而「倡導」行為則與工作績效、生產力等有密切的關係(Halpin & Winer, 1957)。值得關注的是對於領導者運用「高倡導高關懷」與領導成效具有密切關係的研究結果,雖然對於領導實務具有啟示性,但這樣的結果卻仍然遭受到若干批評。特別是其研究並未發現「固定之最佳領導方式」(黃昆輝,1988:378)。亦即並沒有一種放諸四海皆準的固定領導方式,可以適用於各種領導情境。此種看法,有助於情境論研究的興起。
#對問題無法依既定法則循序處理,而憑個人經驗探索答案,稱為何種思維?
(A)聚斂思維
(B)擴散思維
(C)定向思維
(D)試探思維
(A)聚斂思維
(B)擴散思維
(C)定向思維
(D)試探思維
👍詳解💙
思維的認知歷程
聚斂思維:面對問題時,慣於縮小問題範圍,採集中注意尋求唯一答案的思維取向。
擴散思維:面對問題時,慣於擴大觀察範圍,採嘗試從多種可能中選取最佳答案的思維取向。
定程思維:面對有組織有答案的問題時,按一定程序進行的思維方式。
試探思維:面對無固定組織的問題,問題中所包含的訊息亦無法根據既定法則循序處理時,則憑藉個人的經驗。
100年教檢的疑義
from 張春興 (20 07 )。教育心理學─三化取向的論與實踐 。教育心理學─三化取向的論與實踐,頁 168~170 。台北:東華
此試題主要在測量擴散思維之意義,即個體針對特定問不依既規則善於運用經驗性質由同方向重新思維
,提出各種可能的解決方式從而獲得答案之創造力故選項 (B)為適切答案。
然而, 依據考生提出書籍 所述:直觀推斷法(或探索)(heuristic )是指面對問題情境無法按照一定程序解決時,
只能憑個人經驗逕而進行直觀(或直覺)推斷以求取答案之方法。」,選項 以求取答案之方法。」,選項 (D)亦是適切的。
故本題從寬評分,考生選答「B」或「D」均視為正確答案
from 張春興 (20 07 )。教育心理學─三化取向的論與實踐 。教育心理學─三化取向的論與實踐,頁 168~170 。台北:東華
此試題主要在測量擴散思維之意義,即個體針對特定問不依既規則善於運用經驗性質由同方向重新思維
,提出各種可能的解決方式從而獲得答案之創造力故選項 (B)為適切答案。
然而, 依據考生提出書籍 所述:直觀推斷法(或探索)(heuristic )是指面對問題情境無法按照一定程序解決時,
只能憑個人經驗逕而進行直觀(或直覺)推斷以求取答案之方法。」,選項 以求取答案之方法。」,選項 (D)亦是適切的。
故本題從寬評分,考生選答「B」或「D」均視為正確答案
#K. Dabrowski認為有些資優學生具有過度激動的特質,以下何者屬於心理動作的過度激動?
(A)說話快速
(B)過度感傷
(C)幽默風趣
(D)喜作白日夢
(A)說話快速
(B)過度感傷
(C)幽默風趣
(D)喜作白日夢
👍詳解💙
1.心理動作的過度激動:說話快、動作快、冒險性強,但精力旺盛而有強迫性多話的傾向或神經質的表現。
2.感官的過度激動:對聽覺、視覺、嗅覺、味覺等的感覺敏銳,但為紓解內在的緊張而尋求感官的滿足或縱慾、不能忍受噪音、不美好的事物。
3.智能的過度激動:渴望知識、好問、追求真理、思考獨特,但不滿現實與權威,批判或反抗性強烈。
4.想像的過度激動:想像力豐富,善用視覺表徵,但喜歡幻想、作白日夢、注意力不集中。
5.情緒的過度激動:人際敏感,關心他人及社會,但常有強烈而複雜的感受,因此對感情的記憶深刻鮮明,關切死亡問題、憂慮社會,可能產生心身性反應,如胃痛、焦慮、抑鬱等。
#關於轉銜服務計畫,下列哪一項敘述是正確的?
(A)應以學科學習有關項目為計畫主要內容
(B)應該符合學生的個別轉銜需求,其執行不可以和學生的IEP混合進行
(C)目標應包括學生在下一階段的需要及因需要而在目前階段預做的準備
(D)需要專業團隊來執行,此團隊成員和該生的IEP專業團隊成員必須是一致的 >>>未提及國中端的導師
(A)應以學科學習有關項目為計畫主要內容
(B)應該符合學生的個別轉銜需求,其執行不可以和學生的IEP混合進行
(C)目標應包括學生在下一階段的需要及因需要而在目前階段預做的準備
(D)需要專業團隊來執行,此團隊成員和該生的IEP專業團隊成員必須是一致的 >>>未提及國中端的導師
👍詳解💙
個別化轉銜計畫(ITP)內容:
(A)網際網路的應用
(B)數位化多媒體的學習設計
(C)認知神經科學的研究發現
(D)教育哲學進步主義的重視
全方位設計的理論依據有三項:

#視覺障礙學生在行走時,經常製造一些聲響(例如:彈指頭、拍手、動踏步等), 其目的為下列哪一項?
(A)聲音辨認(sound discrimination)
(B)聲音定位(sound localization)
(C)回聲定位(echolocation)
(D)顏面視覺(facial vision)
Rett Syndrome是一種罕見的複雜性神經系統退化性疾病,通常好發於小女孩,病童會有快速退化及發展遲緩的現象,病童發病於一、二歲左右,各種身心功能逐漸退化(四個階段,6~18個月至25歲)。
蕾特氏症的相關基因已被發現,是本身的基因突變所導致( *MECP2蛋白,X染色體性聯顯性遺傳),但其原因及治療對策仍然不清楚。
CHaldol(好度)
藥理 :
本藥為強效Dopamine receptor blocker,屬強力精神安定劑,作用於中腦皮質和邊緣組織,對於幻覺和幻想相當有效。
本藥有神經安定作用及對慢性疼痛有輔助性療效。
口訣:「學生就幸福」
1.學業能力(學)
2.生活輔導(生)
3.就業(就)
4.心理輔導(幸)
5.相關福利(福)
1.學業能力(學)
2.生活輔導(生)
3.就業(就)
4.心理輔導(幸)
5.相關福利(福)
#在安置身心障礙學生的教育環境時,下列哪一項是最需要優先考量的因素?
(A)與一般學生互動機會
(B)學生的障礙類別
(C)學生家長的期望
(D)學生的障礙程度
(A)與一般學生互動機會
(B)學生的障礙類別
(C)學生家長的期望
(D)學生的障礙程度
👍詳解💙
*最少限制的環境!
#下列哪一些是根據生態評量的原則,為重度障礙學生所設計的教學目標?
甲、學生能夠指認日常生活用品
乙、學生能指認溝通板上的圖形符號
丙、學生能在日常生活中辨識自己的名字
丁、當遇到困難的時候,學生能說請幫我
甲、學生能夠指認日常生活用品
乙、學生能指認溝通板上的圖形符號
丙、學生能在日常生活中辨識自己的名字
丁、當遇到困難的時候,學生能說請幫我
👍詳解💙
學者Jackson認為,任何教育方案都要在有意義的環境下進行而不是將學生抽離出來教育或治療
例如我們常見的教學目標都會設定為「指認物品」或使用「溝通板」表達等
是從個體的發展能力角度去設定的(意思可能是說這種教育方案只是以個體的現況能力去設定合適的功能性目標之類的)
所以並不符合生態評量的觀點(應該是指上述那種教育方案的目標設定不能滿足個體在現在或未來環境中使用)
所以選項甲、乙就可以刪掉了
因此這位學者發展出「溝通訊息需求分析」
主要是由教師、家長或相關人物共同評估及確認個體的溝通需求,再找出個體在他現在或未來環境中所需具備的溝通能力
因此教導個體「向他人尋求協助」對於個體在未來生活環境或職場上,可能是比較實用的溝通技巧
所以選項丁就可以保留了
#下列哪一項是屬於單一感官的口語溝通方法?
(A)暗示法(cued speech)
(B)聽覺口語法(auditory-verbal approach)
(C)語調聽覺法(verbal tonal method)
(D)綜合溝通法(total communication)
(A)暗示法(cued speech)
(B)聽覺口語法(auditory-verbal approach)
(C)語調聽覺法(verbal tonal method)
(D)綜合溝通法(total communication)
👍詳解💙
聽覺口語法(Auditory-Verbal)
是由盛行於 1970 年代的單一感官教學法。(Unisensory system,或稱acoupedic)發展而來。 教學過程中蓋著口部,以避免讓聽障兒童從說話者的面部得到視覺線索。
聽覺口語法強調利用聽障學生的剩餘聽力,藉由助聽器的擴音系統把聲音放大,或以植入人工電子耳的方式,幫助無任何剩餘聽力的孩童重新獲得部分的聽覺後,依其自然發展之程序,在自然且有意義的情境中,透過會話式的互動,提昇其聽覺、語言、認知的能力,加強傾聽、說話及語言能力的訓練。
#全方位學習設計(universal design for learning)為特殊教育教學的新典範。
下列哪一項敘述與這種學習設計比較沒有關聯? (A)網際網路的應用
(B)數位化多媒體的學習設計
(C)認知神經科學的研究發現
👍詳解💙
全方位設計的理論依據有三項:
(1)認知神經科學的研究發現
(2)數位化多媒體的學習設計
(3)網際網路的應用
#視覺障礙學生在行走時,經常製造一些聲響(例如:彈指頭、拍手、動踏步等), 其目的為下列哪一項?
(A)聲音辨認(sound discrimination)
(B)聲音定位(sound localization)
(C)回聲定位(echolocation)
(D)顏面視覺(facial vision)
👍詳解💙
聲音辨認:
(1)聽覺敏銳度:能接受並區別不同的聲音。
(2)聽覺追跡:能辨別聲音的方向,並將聲音移動的軌跡予以視覺化,形成心理影像或心理地圖。
(3)聽覺記憶:能辨識並將過去的聽覺經驗再生,例如重述聽到的電話號碼。
聲音定位:
(1)能確認聲音的定點,例如掉落物的落地點。
(2)能判定移動聲音的方向及距離。聲音到達兩耳的時間和聲音的強度,因聲源的位置而有所差異,此為判斷聲源方向很重要的線索。
(3)能聽音定向,例如利用車聲的方向(單行道)而辨認出街道(杭州南路)。
回聲定位:
視障者在行走時自製一些聲響,藉著環境中所產生的回聲以判定障礙物的存在(如牆壁)及了解周圍物體的空間關係。
顏面視覺:視障者身處環境中所感受到的障礙覺以判定障礙物的存在,被認為是盲人的第六感。
#下列哪些疾病常見是智能障礙兼有肢體障礙之多重障礙?
1. X染色體脆弱症
2.雷特氏症 (Rett Syndrome)
3.腦性麻痺
4. 透納氏症(Tuner Syndrome)
5.威廉氏症(William Syndrome)
👍詳解💙
Rett Syndrome是一種罕見的複雜性神經系統退化性疾病,通常好發於小女孩,病童會有快速退化及發展遲緩的現象,病童發病於一、二歲左右,各種身心功能逐漸退化(四個階段,6~18個月至25歲)。
雷特氏癥候群有些小孩會進入學齡。
雖然雷特氏症的患童會有自閉徵候出現,但這類小孩合併智能不足的現象較明顯。
尤其在第三期的時候,逐漸出現運動方面的障礙,以及骨骼肌肉等的變形退化是特徵,與自閉兒有明顯差別。
蕾特氏症的相關基因已被發現,是本身的基因突變所導致( *MECP2蛋白,X染色體性聯顯性遺傳),但其原因及治療對策仍然不清楚。
腦性麻痺的出生率為千分之二至千分之六,換言之,一千個新生兒中,就有三至六個是腦性麻痺的孩子。
但其中一半以上的腦性麻痺孩童是智力正常的,他們仍具有學習的潛能,只是動作上受限制而已。
轉自:桃園市腦性麻痺協會
一般而言,約有四分之一的腦性麻痺兒智能在正常範圍,
二分之一的腦性麻痺兒屬輕度智能不足,
四分之一的腦性麻痺兒則屬中、重度智能不足。
轉自:中華民國腦性麻痺協會
約有25%的腦性麻痺兒在學習方面是正常或優異的。
#下列哪項結果顯示學生不僅有寫字困難也有識字困難?
(A) 聽寫和抄寫都很差
(B) 抄寫和寫作都很差
(C) 聽寫和寫作都很差
(D) 以上皆是
(A) 聽寫和抄寫都很差
(B) 抄寫和寫作都很差
(C) 聽寫和寫作都很差
(D) 以上皆是
👍詳解💙
有寫字困難也有識字困難
抄寫是對著課本或黑板抄,有文字可以看--->即可排除A和B
抄寫是對著課本或黑板抄,有文字可以看--->即可排除A和B
但聽寫和寫作,都沒有文本可以看,這兩個都有困難度。
所以答案是C
所以答案是C
#當學生出現的錯誤類型是因為過度類化時,老師應該採取哪一種方法?
(A) 重新練習似是而非的範例,並同時提供更多範例和非範例問題讓學生精熟連結
(B) 「割捨法」;先教導學生找出該概念「似是而非」的非範例,透過概念分析以確認其中未具有該概念之必備屬性並加以捨去,藉以獲得正確概念。
(C) 找出「似非而是」的範例,使學生縮小概念的外緣,另也找出「似是而非」的非範例,使學生擴展其概念外緣
(D) 先教導學生如何找出「似非而是」的範例,再據之以教導學生做概念分析以證明該範例具有此概念的屬性。
(A) 重新練習似是而非的範例,並同時提供更多範例和非範例問題讓學生精熟連結
(B) 「割捨法」;先教導學生找出該概念「似是而非」的非範例,透過概念分析以確認其中未具有該概念之必備屬性並加以捨去,藉以獲得正確概念。
(C) 找出「似非而是」的範例,使學生縮小概念的外緣,另也找出「似是而非」的非範例,使學生擴展其概念外緣
(D) 先教導學生如何找出「似非而是」的範例,再據之以教導學生做概念分析以證明該範例具有此概念的屬性。
👍詳解💙
#下列哪一項是憂鬱症學生經常使用的藥物?
(A) 血清素回收抑制劑
(B) 帝巴顛
(C)好度
(D)專司達
(A) 血清素回收抑制劑
(B) 帝巴顛
(C)好度
(D)專司達
👍詳解💙
A.抗鬱劑大致上可分為四大類:
(1) 三環或環型抗憂鬱劑 (TCA)
(2) 選擇性血清素接受器回收抑制劑 (SSRI)
(3) 單胺氧化脢可逆性抑制劑(RI MA)
(4) 較新的非典型抗鬱劑。
現在臨床醫師較常開立SSRI (例如百憂解fluoxetine,樂復得sertraline,無鬱寧 fluvoxamine,克憂果paroxetine,希普能citalopram)或是RIMA(歐蕾思meclobemide)以及新的非典型抗鬱劑(速悅venlafaxine)等。這些抗鬱劑的作用機轉是要提昇血清素(serotonin)和正腎上腺素的活用率,進而改善憂鬱。
B.抗癲癇藥物:常用的抗癲癇藥物包括癲能停(dilantin)、癲通(tegretol)、帝拔癲(valproic acid)、 邁蘇靈(mysoline)、 芬那必(phenobabital),另外有Valium肛門塞劑對小朋友發作時由肛門塞入也是相當有用,目前另有新藥如:樂命達(Lamictal)與(Sabril),在台灣上市使用。
帝拔癲類藥物:能促進一種負責抑制神經興奮的物質大量分泌,減少神經細胞放電異常的情形,進而抑制癲癇發作。
D.過動症藥物治療:中樞神經興奮劑──
中樞神經興奮劑,藥物本身不會造成嗜睡,也不會在體中累積藥量,不會有成癮性(過去曾經認為會有成癮性,但經過近十多年的追蹤並未見到此問題)。
(1) Ritalin(利他能)藥效快半小時內但是藥效時間只有三到四小時。
(2) Concerta(專司達-為恭醫院已有此藥物)藥效出現的時間會比利他能慢但是可以維持到傍晚,所以使用利他能可能需要早上、中午與下午各吃一次,而專思達只需吃一次。
可能出現的副作用有頭暈、頭痛、心臟不舒服、胃痛等一般都不嚴重只會維持幾天,但是失眠與胃口變差的情形較為常見。過去曾經認為服用這類神經興奮劑會導致小孩的身體發育遲緩,但目前的追蹤都指出體重也許有影響但是身高幾乎沒有任何影響。70-80%的患童使用後注意力可獲得明顯改善,過動與衝動行為也降低,其社會性互動與人際關係也獲得進步。
CHaldol(好度)
用途 :
躁症、嘔吐、噁心、攻擊性與破壞性之行為障礙、舞蹈病(發病初期為焦躁表現→中期演變成非隨意性運動→
後期會中斷隨意運動,而不能飲食和走路)。
躁症、嘔吐、噁心、攻擊性與破壞性之行為障礙、舞蹈病(發病初期為焦躁表現→中期演變成非隨意性運動→
後期會中斷隨意運動,而不能飲食和走路)。
藥理 :
本藥為強效Dopamine receptor blocker,屬強力精神安定劑,作用於中腦皮質和邊緣組織,對於幻覺和幻想相當有效。
本藥有神經安定作用及對慢性疼痛有輔助性療效。
#利用社交腳本的方式為學生編製社會技巧訓練課程內容,請問這樣發展的課程是下列哪一種?
(A) 功能性課程
(B) 發展性課程
(C) 主題性課程
(D) 生態性課程
(A) 功能性課程
(B) 發展性課程
(C) 主題性課程
(D) 生態性課程
👍詳解💙
如何實施認知行為取向社會技巧訓練,筆者參考洪儷瑜(民 91a,91b)實施社會技巧訓練文獻,以及
個人教學經驗,分從教學前、教學中與教學後說明之:
一、教學前
(一)評量起點行為
在開始實施社會技巧訓練前,教學者應先蒐集學生資料,以利了解學生起點行為。蒐集方式可採晤談或實施行為評量表方式去進行,在晤談方面,可訪問個案普通班導師、家長或重要他人,以了解個案社會技巧表現。在行為評量表方面,可採用國內洪儷瑜(民 89)編製「青少年社會行為評量表」(適用年段為國小六年級至國中三年級),評量內容包括適應行為(如合群、溝通技巧、利社會行為、衝突處理、自我效能、學業學習)與不適應行為(如攻擊、違規、過動─衝動、退縮─膽怯、焦慮、人際問題、學習適應問題),可讓教學者同時了解學生正、負向社會行為表現,評量方式包括教師評、同儕評與自評三種,多種評量來源可供教學者參考使用。
(二)確定教導技巧
根據上述蒐集資料,教學者進一步歸納個案目前具備哪些社會技巧、缺乏哪些社會技巧,接著由易而難列出個案缺乏社會技巧問題,並考量此學期或未來應教導社會技巧先後順序,如此才能設計出符合學生需求的個別化社會技巧課程。
(三)設計教學步驟
針對已確定社會技巧課程,教學者教學前要根據社會技巧成份去分析,並將社會技巧分成 3-5 個教學步驟,每個教學步驟間應彼此獨立且容易讓人理解,以利提供個案適當學習鷹架。由於社會技巧表現會因不同社會情境而有差異,故教導社會技巧並非讓學生學習固定人際行為答案,教學者主要提供思考架構,使學生能夠因應不同情境表現正向行為,所以設計教學步驟應避免教學步驟過於僵化、單一。此外,設計教學步驟應結合學生所處生態情境,如果學生需要視覺化提醒,如自閉症學生,可在教學步驟後加入視覺提示,以利學生學習。
#下列哪一項不是視覺功能評估的主要項目 ?
(A)視野
(B)視覺敏銳度
(C)搜尋能力
(D)定向視覺
(A)視野
(B)視覺敏銳度
(C)搜尋能力
👍詳解💙
功能性視覺評估項目
1. 瞳孔遇光之收縮反應: Pupillary response
2. 眨眼反射: Blink response
3. 眼睛能夠將焦點放在近處物體的能力: Convergence
4. 眼睛外圍六條肌肉之平衡: 可得知是否有斜視Muscle balance
5. 近距離注視: 需於20 公分至45公分內的距離Near fixation
6. 遠距離注視: 需於1.5公尺處與3公尺處各測一次: Distance fixation
7. 追視能力: Tracking skills:
(1) 水平追視: horizontal tracking
(2) 垂直追視: vertical tracking
8. 注視力轉移: Gaze shift
※ 「功能性視覺」:個人在日常生活使用視覺的能力與情形,視障或視多障者於日常情境使用其剩餘視覺從事與完成活動,例如:找掉在地上的東西,依線索找到正確的教室位置。
※ 「功能性視覺評估」:影響功能性視覺的原因很複雜,每個人的表現也不相同,因此需要進行功能性視覺評估,以確定孩童在下列能力的表現:『尋找光源、固定視覺、不同距離的視覺敏銳度、視野、掃描能力、追跡能力、搜尋能力、眼球肌肉平衡、遠近調適力、注視力轉移、色覺、複雜背景辨識力、手眼協調、反光敏感等。』
※ 「功能性視覺訓練」:透過功能性視覺評估,可以使主要照顧者或老師清楚孩子所偏好的教材形式(面積或體積)、大小、顏色、形狀、顏色對比情形、以及所偏好的放置距離等,協助家長在日常生活中提供符合其功能性視覺能力的環境,協助教師在教學時選用合適的教學策略,使孩子的剩餘視覺能力發揮到最大表現,提高整體學習效率與表現。
功能性視覺訓練的最大目標是要使剩餘視覺功能發揮到最大,早期評估與介入是非常重要的,依照學者(張千惠,民93)的研究,超過半數以上的個案可以透過功能性視覺評估與訓練展現出尋找光源、固定視覺、近距離視覺敏銳度、中距離視覺敏銳度、掃瞄能力、追跡能力、搜尋能力、注視力移轉、反光敏感度等能力,經由各式日常情境以及不同課程中不斷重複學習,能促使學童更加熟悉運用其各項功能性視覺能力。
#關於同儕同心圓(Circles of Friends)的敘述,下列哪一項是不正確的?
(A)同儕同心圓起源於英國
(B)同儕同心圓應用於不同環境及不同年齡層的障礙學生
(C)同儕同心圓主要是由社會建構主義學者Kamps, Whitaker 和Rowe 等人倡導
(D)同儕同心圓是在被孤立孩童的四周建立一個友誼圈
(B)同儕同心圓應用於不同環境及不同年齡層的障礙學生
(C)同儕同心圓主要是由社會建構主義學者Kamps, Whitaker 和Rowe 等人倡導
(D)同儕同心圓是在被孤立孩童的四周建立一個友誼圈
👍詳解💙
同儕同心圓(Circles of Friends):
起源於北美,係由社會建構主義學者Kamps, Whitaker 和Rowe 等人所倡導,為融合教育推動成功之重要理念,可應用在不同環境及年齡層的身障學生。主要希望對身心障礙學生之周遭同儕,建立一個適切之友誼圈,使同儕對身心障礙同學給予接納、支持及協助。
#研究指出,當我們十歲時是聽力最好的時刻,但隨著年齡增長,耳內某些頻率的細胞會先死亡,所以大部份的老年人,多只能聽到的聲音是屬於:低頻率
👍詳解💙
老人重聽,拉高分貝跟他說話,反而更聽不到。《康健》雜誌昨公布「照顧銀髮族迷思大調查」結果,近六成民眾誤以為跟老人講話要大聲,老人才聽得到。
醫師指出,老人聽力是從高頻聲音開始退化,聲調拉高、音頻也變高,老人反而更聽不清楚,應聲音低沉、講話速度放慢,老人才聽得見。
醫師指出,老人聽力是從高頻聲音開始退化,聲調拉高、音頻也變高,老人反而更聽不清楚,應聲音低沉、講話速度放慢,老人才聽得見。
走路不夠恐營養不夠
《康健》調查一千零七十五名滿二十歲民眾,發現照顧銀髮族有六大迷思,包括老人走路變慢是正常、講話要拉高音量才聽得到、要常吃糊爛食物較好消化、晚上睡不好是正常、吃葡萄糖胺可治癒或預防骨質疏鬆、補充銀杏能預防失智等,全是錯誤觀念。
台大醫院老年醫學部主任詹鼎正表示,老人重聽是對高頻聲音的聽力變差,拉高音量,音頻也跟著變高,老人反而更聽不清楚;老人走路變慢不一定是正常老化,可能是營養不夠、運動不足造成的肌少症或衰弱症,導致雙腿沒力才走路慢。
台大醫院老年醫學部主任詹鼎正表示,老人重聽是對高頻聲音的聽力變差,拉高音量,音頻也跟著變高,老人反而更聽不清楚;老人走路變慢不一定是正常老化,可能是營養不夠、運動不足造成的肌少症或衰弱症,導致雙腿沒力才走路慢。
聲音低沉速度放慢
北榮耳鼻喉部耳科醫師褚嘉慧表示,低頻聲音為五百赫茲以下,老人對低頻聲音可能二十五分貝就可聽得到,但是四千赫茲以上的高頻聲音,就須拉高到六十分貝才勉強可以聽得見,建議和重聽老人講話的時候,應該聲音低沉且速度放慢。









留言
張貼留言